Analog Devices Inc. DC2057ALTC3638 DEMO BOARD - 4V TO 140V
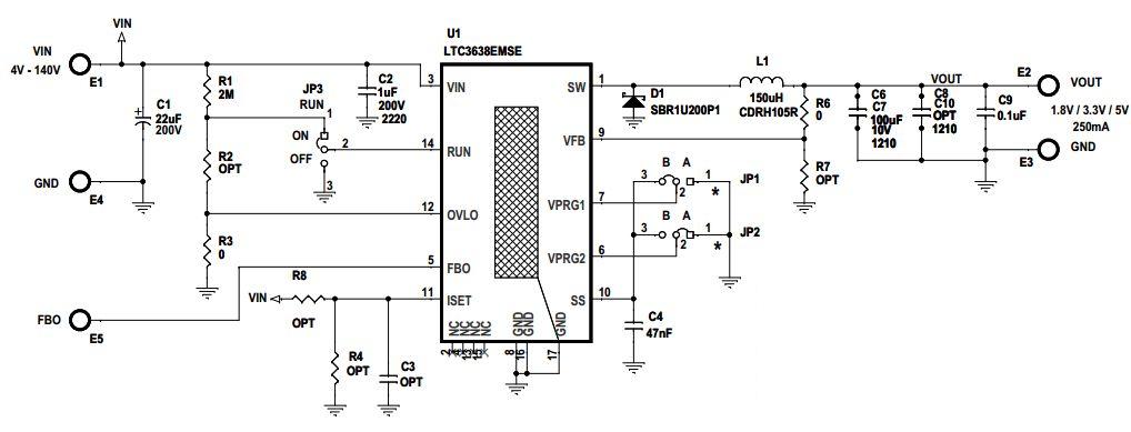
The Analog Devices DC2057A-A Demonstration Board is a versatile and powerful tool for evaluating the performance of the LTC3638EMSE High Efficiency, High VIN, 250mA Step-Down Converter. This board is designed for automotive and transportation applications, and features a wide input voltage range of 4.5V to 60V, allowing it to be used in a variety of applications. The board also features a wide output voltage range of 0.8V to 5.5V, making it suitable for a variety of power management needs. The board also includes a variety of protection features, such as over-voltage, over-current, and short-circuit protection, making it a reliable and safe choice for automotive and transportation applications. The board also includes a graphical user interface, allowing users to quickly and easily configure the board for their specific needs.
- TypeParameter
- MfrAnalog Devices Inc.
- PackageBox
- Product StatusActive
- Base Product NumberDC2057
- Factory Pack QuantityFactory Pack Quantity1
- ManufacturerAnalog Devices Inc.
- BrandAnalog Devices
- Tool Is For Evaluation OfLTC3638EMSE
- RoHSDetails
- Voltage-Input4V ~ 140V
- Series-
- PackagingBulk
- TypeVoltage Regulator - Switching Regulator
- SubcategoryDevelopment Tools
- Output Voltage1.8 V, 3.3 V, 5 V
- Output Current250 mA
- Current - Output250mA
- Voltage - Output1.8V, 3.3V or 5V
- Frequency - Switching-
- Utilized IC / PartLTC3638
- Supplied ContentsBoard(s)
- Product TypePower Management IC Development Tools
- Board TypeFully Populated
- Main PurposeDC/DC, Step Down
- Outputs and Type1, Non-Isolated
- Regulator TopologyBuck
- ProductDemonstration Boards
- Input Voltage4 V to 140 V
- Product CategoryPower Management IC Development Tools


Product
Brand
Articles
Tools







