Analog Devices, Inc. DC532A
Description
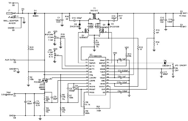
The Analog Devices DC532A-A, LTC1980EGN Demo Board is a regulator/battery charger controller designed for use in video and imaging applications. It has an input voltage range of 4V to 6.5V and an output voltage of 3.3V at 400mA. It also has a BAT output of 1A Imax. This demo board is ideal for testing and evaluating the performance of the LTC1980EGN regulator/battery charger controller. It is a great tool for engineers and designers who need to quickly and accurately test and evaluate the performance of the LTC1980EGN.
Specifications
Analog Devices, Inc. technical specifications, attributes, parameters and parts with similar specifications to Analog Devices, Inc. .
- TypeParameter
- Lifecycle StatusPRODUCTION (Last Updated: 4 weeks ago)
- Number of Pins0
- RoHS StatusNon-RoHS Compliant
0 Similar Products Remaining
Technical Documents


Product
Brand
Articles
Tools








