Analog Devices Inc. DC856ALTC3427EDC - 500MA SYNCH, BOOST
Description
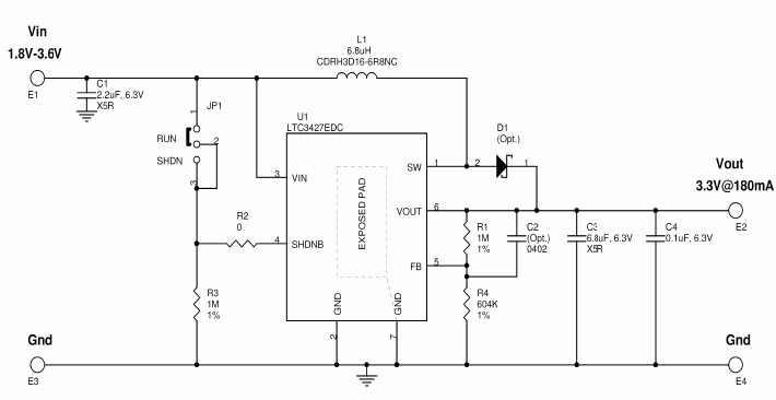
The Analog Devices DC856A-A, LTC3427EDC Demo Board is a 500mA Synch Boost Converter in a DFN package designed for consumer electronics applications. It features a wide input voltage range of 2.7V to 5.5V and a wide output voltage range of 3.3V to 28V. The board also includes a high efficiency synchronous rectifier, low quiescent current, and a low output ripple. It is ideal for powering low power consumer electronics such as cell phones, tablets, and other portable devices.
Specifications
Analog Devices Inc. technical specifications, attributes, parameters and parts with similar specifications to Analog Devices Inc. .
- TypeParameter
- MfrAnalog Devices Inc.
- PackageBox
- Product StatusActive
- Base Product NumberDC856
- Factory Pack QuantityFactory Pack Quantity1
- ManufacturerAnalog Devices Inc.
- BrandAnalog Devices
- Tool Is For Evaluation OfLTC3427EDC
- RoHSDetails
- Voltage-Input1.8V ~ 3.6V
- Series-
- PackagingBulk
- TypeVoltage Regulator - Switching Regulator
- SubcategoryDevelopment Tools
- Output Voltage3.3 V
- Output Current500 mA
- Current - Output180mA
- Voltage - Output3.3V
- Frequency - Switching1.25MHz
- Utilized IC / PartLTC3427
- Supplied ContentsBoard(s)
- Product TypePower Management IC Development Tools
- Board TypeFully Populated
- Main PurposeDC/DC, Step Up
- Outputs and Type1, Non-Isolated
- Regulator TopologyBoost
- ProductDemonstration Boards
- Input Voltage1.8 V to 3.6 V
- Product CategoryPower Management IC Development Tools
0 Similar Products Remaining


Product
Brand
Articles
Tools







