Analog Devices Inc. EKIT01-HMCAD1520BOARD EVAL ADC HMCAD1520
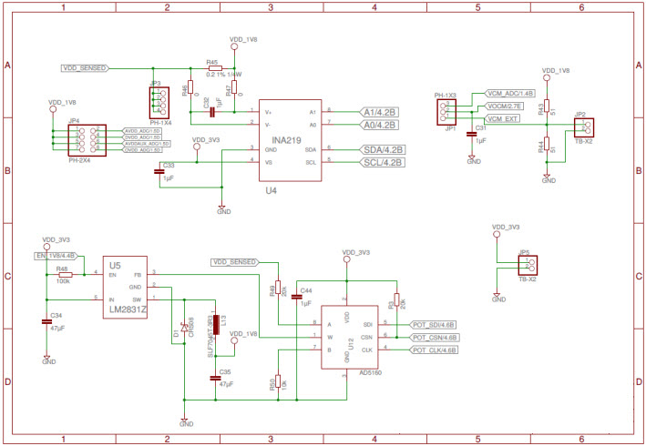
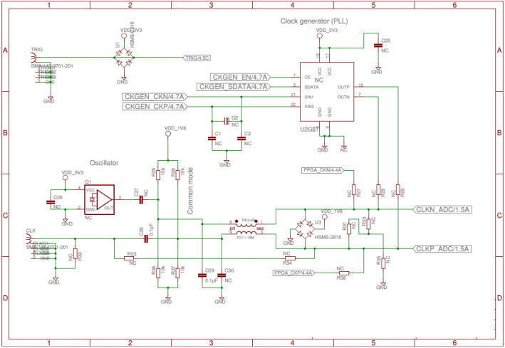
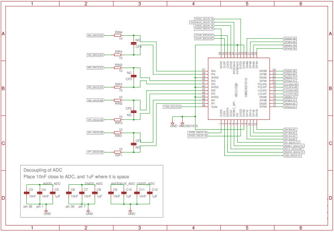
The Analog Devices EKIT01-HMCAD1520 Evaluation Kit is a comprehensive tool for evaluating the performance of the HMCAD1520 High Speed, Low Power Analog to Digital Converter. This kit includes a full suite of hardware and software components to enable users to quickly and easily evaluate the performance of the HMCAD1520. The kit includes a USB-based evaluation board, a software development environment, and a variety of test and measurement tools. The evaluation board features a high-speed, low-power analog-to-digital converter, a wide range of input and output connectors, and a variety of signal conditioning and control components. The software development environment includes a comprehensive set of drivers, libraries, and example programs to enable users to quickly and easily develop their own applications. The test and measurement tools include a variety of oscilloscopes, signal generators, and other instruments to enable users to accurately measure and analyze the performance of the HMCAD1520. The Analog Devices EKIT01-HMCAD1520 Evaluation Kit is an ideal tool for engineers and researchers who need to evaluate the performance of the HMCAD1520 in their applications.
- TypeParameter
- Lifecycle StatusCONTACT ADI (Last Updated: 1 week ago)
- Factory Lead Time8 Weeks
- Number of Pins0
- PackagingBag
- SeriesEasyBoard™
- Part StatusActive
- Moisture Sensitivity Level (MSL)1 (Unlimited)
- Max Operating Temperature85°C
- Min Operating Temperature-40°C
- InterfaceLVDS, SPI, Serial
- Utilized IC / PartHMCAD1520
- Supplied ContentsBoard(s)
- Data InterfaceLVDS, Serial, SPI
- Evaluation KitYes
- Sampling Rate (Per Second)1G
- Number of A/D Converters4
- Input Range2Vpp
- RoHS StatusROHS3 Compliant


Product
Brand
Articles
Tools















