Analog Devices Inc. EV-ADF4360-2EB1ZANALOG DEVICES EV-ADF4360-2EB1Z ADF4360-2EB1Z EVALUATION MODULE
Description
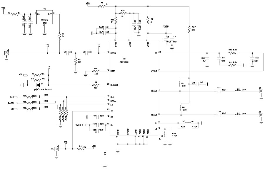
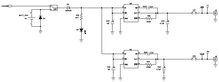
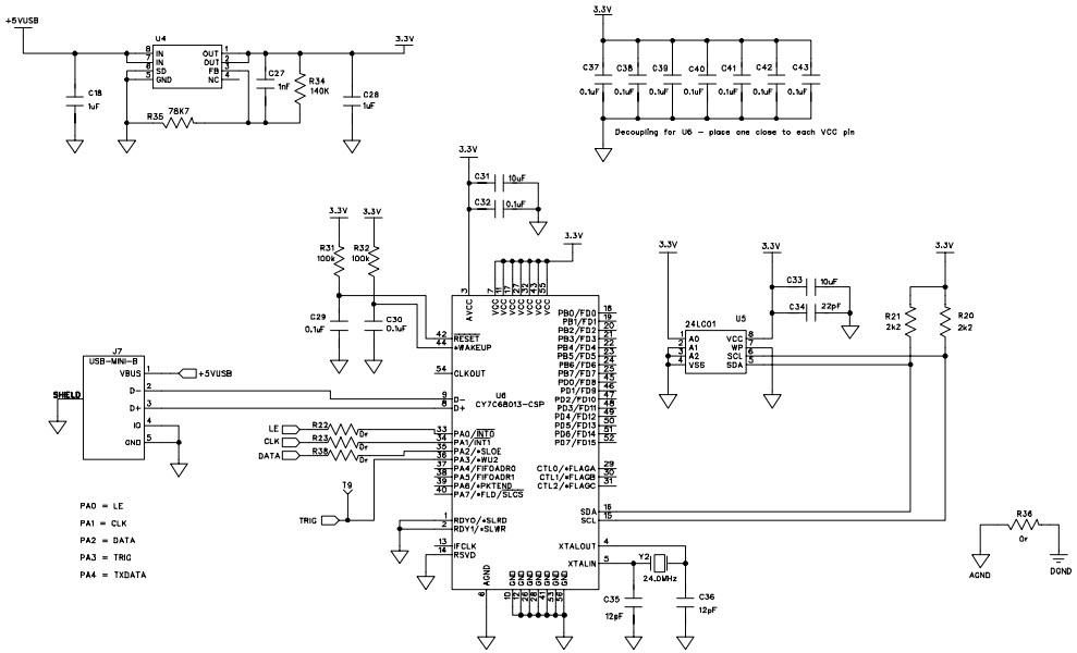
The Analog Devices EV-ADF4360-2EB1Z Evaluation Board is designed to evaluate the performance of the ADF4360-2 Integrated PLL and VCO Frequency Synthesizer. This board is ideal for consumer electronics applications, such as radio frequency (RF) transceivers, wireless communication systems, and other applications that require precise frequency control. The board features a wide range of frequency control options, including a wide range of output frequencies, adjustable loop bandwidth, and adjustable reference frequency. It also includes a USB interface for easy connection to a PC, allowing for easy configuration and monitoring of the board. The board is also designed to be easy to use, with a simple user interface and intuitive controls.
Specifications
Analog Devices Inc. technical specifications, attributes, parameters and parts with similar specifications to Analog Devices Inc. .
- TypeParameter
- Lifecycle StatusPRODUCTION (Last Updated: 4 weeks ago)
- Factory Lead Time8 Weeks
- Package / CaseModule
- Number of Pins0
- Part StatusActive
- Moisture Sensitivity Level (MSL)1 (Unlimited)
- TypeTiming
- Frequency250MHz
- Base Part NumberADF4360
- FunctionFrequency Synthesizer
- Operating Supply Voltage9V
- InterfaceUSB
- Operating Supply Current50mA
- Utilized IC / PartADF4360-2
- Supplied ContentsBoard(s), Cable(s)
- Evaluation KitYes
- Primary AttributesSingle Integer-N PLL with VCO
- EmbeddedNo
- Secondary AttributesDifferential Output
- REACH SVHCNo SVHC
- RoHS StatusROHS3 Compliant
- Lead FreeContains Lead
0 Similar Products Remaining
Technical Documents
Associated Products
| Part Number | Manufacturer | Description | Stock | RFQ |
|---|---|---|---|---|
| Microchip | 8K X 8 I2C/2-WIRE SERIAL EEPROM, PDSO8, 3.90 MM, ROHS COMPLIANT, PLASTIC, SOIC-8 | 1747 | BUY | |
| Microchip Technology | EEPROM SERIAL 64K, 24LC64, SOIC8 | 700 | RFQ | |
| Analog Devices Inc. | IC SYNTHESIZER/VCO 24-LFCSP | 958 | RFQ |


Product
Brand
Articles
Tools



















