Analog Devices Inc. EV-ADF4360-3EB1ZBOARD EVAL FOR ADF4360-3
Description
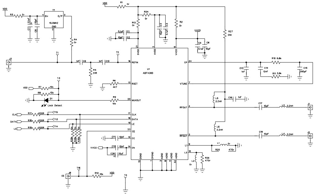
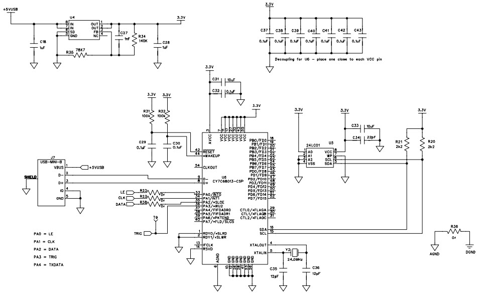
The Analog Devices EV-ADF4360-3EB1Z Evaluation Board is a consumer electronics device designed to evaluate the performance of the ADF4360-3 Integrated PLL and VCO Frequency Synthesizer. It features a wide range of frequency synthesis capabilities, including a wide frequency range of up to 3.5 GHz, a low phase noise of -90 dBc/Hz, and a fast lock time of less than 1 ms. The board also includes a USB interface for easy connection to a PC, allowing users to quickly and easily configure the board and evaluate its performance. The EV-ADF4360-3EB1Z Evaluation Board is an ideal solution for applications such as wireless communications, radar, and test and measurement.
Specifications
Analog Devices Inc. technical specifications, attributes, parameters and parts with similar specifications to Analog Devices Inc. .
- TypeParameter
- Lifecycle StatusPRODUCTION (Last Updated: 3 months ago)
- Factory Lead Time8 Weeks
- Package / CaseModule
- Number of Pins0
- PackagingBulk
- Part StatusActive
- Moisture Sensitivity Level (MSL)1 (Unlimited)
- TypeTiming
- Frequency250MHz
- Base Part NumberADF4360
- FunctionFrequency Synthesizer
- Operating Supply Voltage9V
- InterfaceUSB
- Operating Supply Current50mA
- Utilized IC / PartADF4360-3
- Supplied ContentsBoard(s), Cable(s)
- Evaluation KitYes
- Primary AttributesSingle Integer-N PLL with VCO
- EmbeddedNo
- Secondary Attributes1.8GHz, 200kHz PFD
- REACH SVHCNo SVHC
- RoHS StatusROHS3 Compliant
- Lead FreeContains Lead
0 Similar Products Remaining
Technical Documents
Associated Products
| Part Number | Manufacturer | Description | Stock | RFQ |
|---|---|---|---|---|
| Analog Devices Inc. | ANALOG DEVICES ADF4360-5BCPZ. VOLTAGE CONTROLLED OSCILLATOR, 1.4GHZ, LFCSP-24 | 0 | RFQ | |
| Microchip | 8K X 8 I2C/2-WIRE SERIAL EEPROM, PDSO8, 3.90 MM, ROHS COMPLIANT, PLASTIC, SOIC-8 | 0 | RFQ | |
| Microchip Technology | EEPROM SERIAL 64K, 24LC64, SOIC8 | 700 | RFQ |


Product
Brand
Articles
Tools


















