Analog Devices Inc. EV-ADF4360-5EB1ZANALOG DEVICES EV-ADF4360-5EB1Z ADF4360-5EB1Z EVALUATION MODULE
Description
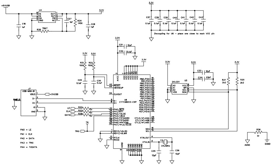
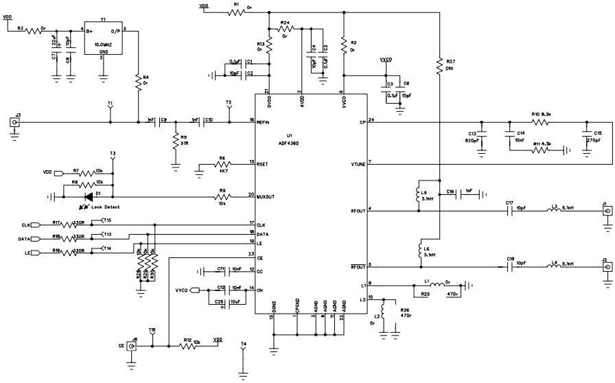
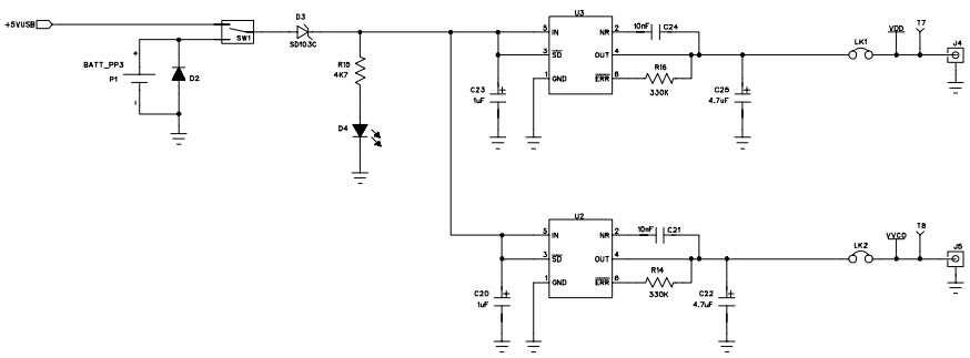
The Analog Devices EV-ADF4360-5EB1Z Evaluation Board is a consumer electronics device designed to evaluate the performance of the ADF4360-5 Integrated PLL and VCO Frequency Synthesizer. It features a wide range of frequency synthesis capabilities, including a wide frequency range of up to 4.3 GHz, a low phase noise of -90 dBc/Hz, and a fast lock time of less than 1 ms. The board also includes a USB interface for easy connection to a PC, allowing for easy configuration and monitoring of the synthesizer. The board is ideal for applications such as wireless communications, test and measurement, and consumer electronics.
Specifications
Analog Devices Inc. technical specifications, attributes, parameters and parts with similar specifications to Analog Devices Inc. .
- TypeParameter
- Lifecycle StatusPRODUCTION (Last Updated: 2 weeks ago)
- Factory Lead Time8 Weeks
- Package / CaseModule
- Number of Pins0
- Part StatusActive
- Moisture Sensitivity Level (MSL)1 (Unlimited)
- TypeTiming
- Frequency250MHz
- Base Part NumberADF4360
- FunctionFrequency Synthesizer
- Operating Supply Voltage9V
- InterfaceUSB
- Operating Supply Current45mA
- Utilized IC / PartADF4360-5
- Supplied ContentsBoard(s), Cable(s)
- Evaluation KitYes
- Primary AttributesSingle Integer-N PLL with VCO
- EmbeddedNo
- Secondary AttributesDifferential Output
- REACH SVHCNo SVHC
- RoHS StatusROHS3 Compliant
- Lead FreeContains Lead
0 Similar Products Remaining
Technical Documents
Associated Products
| Part Number | Manufacturer | Description | Stock | RFQ |
|---|---|---|---|---|
| Analog Devices Inc. | IC PLL FREQUENCY SYNTH 16-TSSOP | 0 | RFQ | |
| Analog Devices Inc. | IC PLL FREQUENCY SYNTH 16-TSSOP | 20 | RFQ | |
| Analog Devices Inc. | ANALOG DEVICES - ADF4002BRUZ - PLL-Frequenzsynthesizer, 400MHz, 2.7V bis 3.3V Versorgungsspannung, TSSOP-16 | 0 | RFQ | |
| Microchip Technology | MICROCHIP - 24LC32A-I/MS - EEPROM, 32 Kbit, 4K x 8bit, Serial I2C (2-Wire), 400 kHz, MSOP, 8 Pins | 4 | RFQ |


Product
Brand
Articles
Tools


















