Analog Devices Inc. EVAL-AD7156EBZEvaluation Boards For AD7156
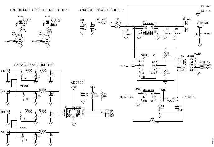
The Analog Devices EVAL-AD7156EBZ Evaluation Kit is a comprehensive evaluation platform for the AD7156 12-bit, 2-channel analog-to-digital converter (ADC). This kit is designed for use in portable computers, peripherals, and other applications requiring high-precision analog-to-digital conversion. The kit includes a USB-based evaluation board, a software package, and a variety of accessories. The evaluation board features two AD7156 ADCs, each with a 12-bit resolution and a maximum sampling rate of 1.2 MSPS. The board also includes a variety of connectors and headers for easy connection to external components. The included software package provides a graphical user interface for configuring the ADCs and monitoring their performance. The kit also includes a variety of accessories, such as a power supply, cables, and a user manual.
- TypeParameter
- Lifecycle StatusPRODUCTION (Last Updated: 3 weeks ago)
- Factory Lead Time8 Weeks
- Package / CaseModule
- Number of Pins0
- PackagingBox
- Part StatusActive
- Moisture Sensitivity Level (MSL)1 (Unlimited)
- Max Operating Temperature85°C
- Min Operating Temperature-40°C
- Voltage - Supply1.8V~3.6V
- Base Part NumberAD7156
- Operating Supply Voltage3.6V
- InterfaceI2C
- Utilized IC / PartAD7156
- Supplied ContentsBoard(s)
- Resolution1.5 B
- Evaluation KitYes
- Sensor TypeTouch, Capacitive
- EmbeddedNo
- REACH SVHCNo SVHC
- RoHS StatusROHS3 Compliant
- Lead FreeContains Lead
| Part Number | Manufacturer | Description | Stock | RFQ |
|---|---|---|---|---|
| Microchip Technology | 24LC64 Series 64-Kbit (8 K x 8) 400 kHz I2C Serial EEPROM - SOIJ-8 | 7630 | BUY | |
| Microchip Technology | IC EEPROM 64K I2C 400KHZ 8DIP | 20000 | BUY | |
| Microchip Technology | IC EEPROM 64K I2C 400KHZ 8TSSOP | 28173 | RFQ | |
| Analog Devices Inc. | ANALOG DEVICES - AD7416ARZ - Temperature Sensor IC, Digital, ± 2°C, -40 °C, 85 °C, SOIC, 8 Pins | 98 | BUY | |
| Analog Devices Inc. | SENSOR DIGITAL -40C-55C 16SOIC | 1500 | BUY | |
| Analog Devices Inc. | ANALOG DEVICES AD7418ARZTemperature Sensor IC, Digital,2C, -55 C, 125 C, SOIC, 8 Pins | 148 | BUY | |
| Analog Devices Inc. | ANALOG DEVICES AD780ARZ. Voltage Reference IC | 2889 | RFQ | |
| Microchip Technology | EEPROM Serial-I2C 64K-bit 8K x 8 3.3V/5V Automotive 8-Pin MSOP Tube | 12 | BUY | |
| Microchip Technology | MICROCHIP - 24LC64-E/SN - SERIAL EEPROM, 64KBIT, 400KHZ, SOIC-8 | 0 | BUY | |
| Microchip Technology | 64K 8KX8 2.5V SER EE EXT | 3300 | RFQ | |
| Analog Devices Inc. | ANALOG DEVICES - ADG715BRUZ - Analogue Switch, Octal Channel, 8 Channels, SPST, 4.5 ohm, 2.7V to 5.5V, TSSOP, 24 Pins | 0 | RFQ |


Product
Brand
Articles
Tools






















