Analog Devices Inc. EVAL-AD7175-2SDZAD7175-2 Sigma Delta ADC Evaluation Board
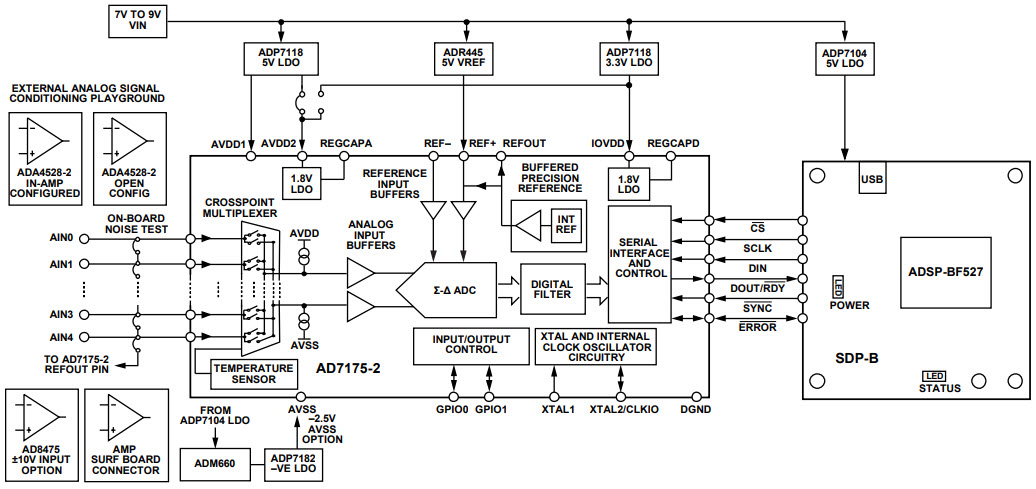
The EVAL-AD7175-2SDZ Evaluation Kit from Analog Devices is designed to evaluate the AD7175-2 24-bit, 250 kSPS, sigma-delta ADC with 20 us settling and integrated analog input buffers. This instrumentation and measurement kit includes a USB-based evaluation board, a USB cable, and a software package. The evaluation board features a USB-based interface, a power supply, and a set of connectors for connecting to the AD7175-2. The software package includes a GUI, a library of example programs, and a set of reference designs. The GUI allows users to configure the AD7175-2, view data, and perform measurements. The library of example programs provides a quick and easy way to get started with the AD7175-2. The reference designs provide a starting point for customizing the AD7175-2 for specific applications. The EVAL-AD7175-2SDZ Evaluation Kit is ideal for evaluating the performance of the AD7175-2 in a wide range of instrumentation and measurement applications.
- TypeParameter
- Lifecycle StatusPRODUCTION (Last Updated: 1 week ago)
- Factory Lead Time8 Weeks
- MountPCB
- Number of Pins0
- PackagingBox
- Part StatusActive
- Moisture Sensitivity Level (MSL)1 (Unlimited)
- Max Operating Temperature105°C
- Min Operating Temperature-40°C
- Base Part NumberAD7175
- Operating Supply Voltage5.5V
- InterfaceSPI
- Operating Supply Current13mA
- Number of Bits24
- Utilized IC / PartAD7175-2
- Supplied ContentsBoard(s), Power Supply
- Data InterfaceSPI, DSP
- Sampling Rate250 ksps
- Evaluation KitYes
- Sampling Rate (Per Second)250k
- Number of A/D Converters1
- Input Range±VREF
- Power (Typ) @ Conditions105mW @ 250kSPS
- RoHS StatusROHS3 Compliant
- Lead FreeContains Lead
| Part Number | Manufacturer | Description | Stock | RFQ |
|---|---|---|---|---|
| Analog Devices Inc. | IC REG LINEAR 3.3V 200MA 8SOIC | 185 | RFQ | |
| Microchip Technology | MICROCHIP - 24LC32A-I/MS - EEPROM, 32 Kbit, 4K x 8bit, Serial I2C (2-Wire), 400 kHz, MSOP, 8 Pins | 4 | RFQ | |
| Analog Devices Inc. | ANALOG DEVICES - ADM660ARZ - DC/DC Adjustable Charge Pump Voltage Converter, 1.5V to 7V in, 3V to 14V/100 mA out, NSOIC-8 | 10 | RFQ | |
| Analog Devices Inc. | ANALOG DEVICES ADR445BRZ Voltage Reference, Ultralow Noise, Series - Fixed, ADR445 Series, 5V, NSOIC-8 | 3000 | RFQ | |
| Analog Devices Inc. | LDO Regulator Neg -1.22V to -27V 0.2A 5-Pin TSOT T/R | 9000 | RFQ | |
| Analog Devices Inc. | IC VREF SERIES 5V 8SOIC | 5 | RFQ | |
| Analog Devices Inc. | ANALOG DEVICES AD8475ARMZ Differential Amplifier, Selectable Gain, 1 Amplifiers, 150 MHz, -40 C, 85 C | 7 | RFQ | |
| Analog Devices Inc. | LDO Regulator Neg -2.5V 0.2A 5-Pin TSOT T/R | 20 | BUY | |
| Analog Devices Inc. | IC REG LINEAR 5V 500MA 8SOIC | 2 | RFQ | |
| Analog Devices Inc. | IC REG LINEAR 2.5V 200MA 8SOIC | 4 | BUY | |
| Analog Devices Inc. | IC REG LINEAR -1.8V 200MA 5TSOT | 3000 | BUY | |
| Analog Devices Inc. | LDO Regulator Neg 3V -0.2A 5-Pin TSOT T/R | 3000 | BUY |


Product
Brand
Articles
Tools


























