Maxim Integrated MAX11160EVKIT#EVAL KIT FOR MAX11160
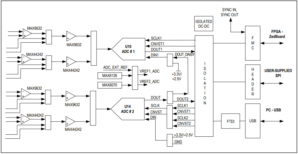
The MAX11160EVKIT-EVKIT# is an evaluation kit for the MAX11160 16-Bit, 500ksps, +5V SAR ADC with Internal Reference in uMAX, Instrumentation and Measurement Package. This kit provides a complete platform for evaluating the performance of the MAX11160 ADC. It includes a MAX11160 evaluation board, a MAX11160 evaluation software, and a MAX11160 evaluation cable. The evaluation board features a MAX11160 ADC, a MAX11160 reference, and a MAX11160 power supply. The evaluation software provides a graphical user interface for configuring the ADC and monitoring its performance. The evaluation cable allows for easy connection to a PC for data acquisition and analysis. The MAX11160EVKIT-EVKIT# is an ideal tool for evaluating the performance of the MAX11160 ADC.
- TypeParameter
- Factory Lead Time6 Weeks
- PackagingBox
- Published2015
- Part StatusActive
- Moisture Sensitivity Level (MSL)1 (Unlimited)
- InterfaceSPI, Serial
- Number of Bits16
- Utilized IC / PartMAX11160
- Supplied ContentsBoard(s)
- Data InterfaceDSP, MICROWIRE™, QSPI™, Serial, SPI™
- Sampling Rate500 ksps
- Evaluation KitYes
- Sampling Rate (Per Second)500k
- Number of A/D Converters1
- Input Range0 ~ 5V
- Power (Typ) @ Conditions35.4mW @ 500kSPS
- REACH SVHCUnknown
- RoHS StatusROHS3 Compliant
| Part Number | Manufacturer | Description | Stock | RFQ |
|---|---|---|---|---|
| Maxim Integrated | V-Ref Precision 2.048V 10mA 8-Pin SOIC N | 2365 | BUY | |
| Maxim Integrated | IC VREF SERIES 0.06% 8UMAX | 3063 | BUY | |
| Analog Devices | Voltage References Low Noise Low Drift SOT Voltage Reference | 0 | RFQ |


Product
Brand
Articles
Tools
















