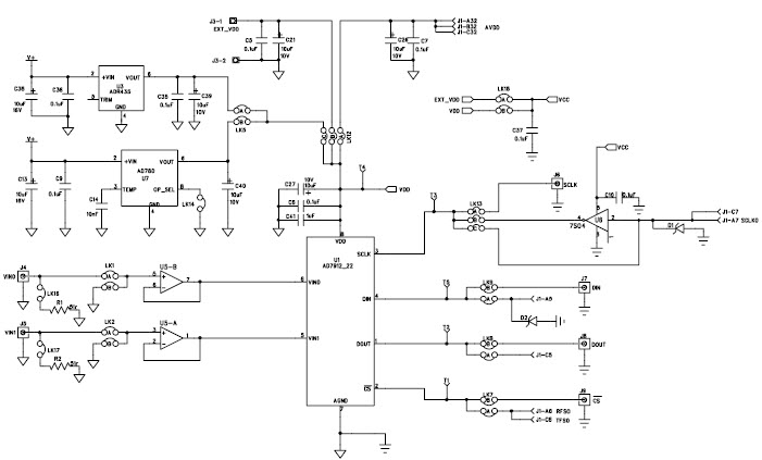
Analog Devices, Inc. EVAL-AD7912CBZEVALUATION BOARD FOR 1 MSPS, 2-CHANNEL, 12-/10-BIT ADCS
The Analog Devices EVAL-AD7912CBZ Evaluation Board is designed to evaluate the performance of the AD7912, a 10-bit, 1MSPS, 2-channel analog-to-digital converter (ADC) for instrumentation, consumer electronics, and industrial applications. The board features a wide range of features, including a low-noise, low-power, low-distortion, and low-offset design. It also includes a wide range of input ranges, including ±2.5V, ±5V, and ±10V. The board also includes a wide range of output ranges, including 0-2.5V, 0-5V, and 0-10V. The board also includes a wide range of features, including a low-noise, low-power, low-distortion, and low-offset design. Additionally, the board includes a wide range of features, including a wide range of input ranges, a wide range of output ranges, and a wide range of features, including a wide range of input ranges, a wide range of output ranges, and a wide range of features, including a wide range of input ranges, a wide range of output ranges, and a wide range of features, including a wide range of input ranges, a wide range of output ranges, and a wide range of features, including a wide range of input ranges, a wide range of output ranges, and a wide range of features, including a wide range of input ranges, a wide range of output ranges, and a wide range of features, including a wide range of input ranges, a wide range of output ranges, and a wide range of features, including a wide range of input ranges, a wide range of output ranges, and a wide range of features, including a wide range of input ranges, a wide range of output ranges, and a wide range of features, including a wide range of input
- TypeParameter
- Number of Pins0
- Max Operating Temperature85°C
- Min Operating Temperature-40°C
- Operating Supply Voltage5.25V
- InterfaceSPI, Serial
- Number of Bits10
- Resolution1.25 B
- Sampling Rate1 Msps
- Evaluation KitYes
- RoHS StatusRoHS Compliant
- Lead FreeContains Lead
| Part Number | Manufacturer | Description | Stock | RFQ |
|---|---|---|---|---|
| Analog Devices Inc. | ADSL Driver Dual 8-Pin MSOP T/R | 81 | RFQ | |
| Analog Devices Inc. | ANALOG DEVICES - AD8021ARZ - Operational Amplifier, Single, 1 Amplifier, 200 MHz, 120 V/µs, ± 2.25V to ± 12V, SOIC, 8 Pins | 15 | RFQ | |
| Analog Devices Inc. | IC OPAMP VFB 560MHZ 8SOIC | 249 | RFQ | |
| Analog Devices Inc. | ADSL Driver Dual 8-Pin MSOP T/R | 3000 | RFQ | |
| Analog Devices Inc. | ANALOG DEVICES AD8021ARMZOperational Amplifier, Single, 200 MHz, 1 Amplifier, 120 V/s,2.25V to12V, MSOP, 8 Pins | 4 | RFQ | |
| Analog Devices Inc. | SP Amp Differential ADC Driver Single ±5.5V/11V 8-Pin MSOP T/R | 0 | RFQ | |
| Analog Devices Inc. | IC OPAMP VFB 2 CIRCUIT 8MSOP | 10623 | RFQ | |
| Analog Devices Inc. | ANALOG DEVICES - AD8138ARMZ - Differential Amplifier, Low Distortion, 1 Amplifiers, 3.5 mV, 1.005 dB, 320 MHz, -40 °C, 85 °C | 1546 | RFQ | |
| Analog Devices Inc. | IC AMP DIFF LDIST LP 95MA 8SOIC | 3000 | RFQ | |
| Analog Devices Inc. | ADSL Driver Dual 8-Pin SOIC N T/R | 8000 | RFQ | |
| Analog Devices Inc. | OP Amp Single Volt Fdbk ±12V/24V 8-Pin SOIC N T/R | 0 | RFQ |


Product
Brand
Articles
Tools












