Analog Devices Inc. EVAL-AD7960FMCZAD7960 ADC Evaluation Board 5MSPS
Description
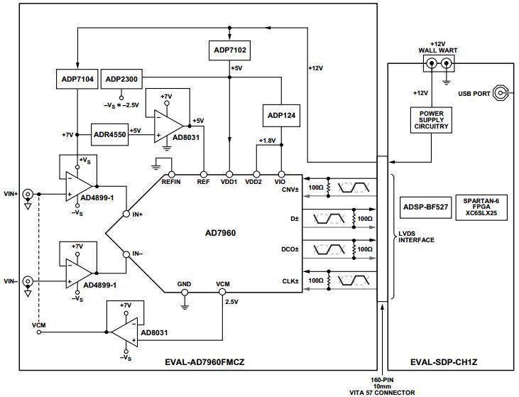
The Analog Devices EVAL-AD7960FMCZ Evaluation Board is designed to evaluate the performance of the AD7960 18-bit, 5 MSPS PulSAR Differential ADC. This board features a wide range of instrumentation and measurement capabilities, including a high-speed differential input, a low-noise power supply, and a wide range of analog and digital I/O. The board also includes a variety of test points and connectors for easy connection to external test equipment. The board is designed to provide a comprehensive evaluation of the AD7960 ADC, allowing users to quickly and accurately assess its performance.
Specifications
Analog Devices Inc. technical specifications, attributes, parameters and parts with similar specifications to Analog Devices Inc. .
- TypeParameter
- Lifecycle StatusPRODUCTION (Last Updated: 1 month ago)
- Factory Lead Time8 Weeks
- Number of Pins0
- PackagingBox
- SeriesPulSAR®
- Part StatusActive
- Moisture Sensitivity Level (MSL)1 (Unlimited)
- Base Part NumberAD7960
- Operating Supply Voltage5V
- InterfaceLVDS, Serial
- Number of Bits18
- Utilized IC / PartAD7960
- Supplied ContentsBoard(s)
- Data InterfaceLVDS - Serial
- Sampling Rate5 Msps
- Evaluation KitYes
- Sampling Rate (Per Second)5M
- Number of A/D Converters1
- Input Range±VREF
- Power (Typ) @ Conditions64.5mW @ 5MSPS
- REACH SVHCNo SVHC
- RoHS StatusROHS3 Compliant
- Lead FreeContains Lead
0 Similar Products Remaining
Technical Documents
Associated Products
| Part Number | Manufacturer | Description | Stock | RFQ |
|---|---|---|---|---|
| STMicroelectronics | IC EEPROM 2K I2C 400KHZ 8SO | 982500 | RFQ | |
| Analog Devices Inc. | IC REG BUCK ADJ 1.2A TSOT23-6 | 1983 | RFQ | |
| Analog Devices Inc. | IC REG LINEAR 1.8V 300MA 8LFCSP | 0 | RFQ | |
| Analog Devices Inc. | IC REG LINEAR 3V 300MA 8LFCSP | 0 | RFQ | |
| Analog Devices Inc. | ANALOG DEVICES ADP7102ACPZ-R7LDO Voltage Regulator, Adjustable, 3.3V to 20V in, 200mV drop, 1.22V to 19.8V/0.3A out, LFCSP-8 | 112 | RFQ | |
| Analog Devices Inc. | IC REG LINEAR 5V 500MA 8LFCSP | 20 | RFQ | |
| Analog Devices Inc. | ANALOG DEVICES ADA4932-1YCPZ-R2. IC, DIFF AMP, 560MHZ, 2800V/S, LFCSP-16 | 0 | RFQ | |
| Analog Devices Inc. | IC REG LINEAR 3.3V 300MA 8LFCSP | 7 | BUY | |
| Analog Devices Inc. | IC OPAMP DIFF 1 CIRCUIT 16LFCSP | 0 | RFQ | |
| Analog Devices Inc. | IC REG LINEAR 1.5V 300MA 8LFCSP | 0 | RFQ | |
| Analog Devices Inc. | ANALOG DEVICES ADR4520BRZ Voltage Reference, Ultralow Noise, High Accuracy, Series - Fixed, ADR4520 Series, 2.048V, NSOIC-8 | 0 | RFQ |
Load more


Product
Brand
Articles
Tools





























