Analog Devices Inc. EVAL-ADF4150HVEB1ZEVAL BOARD FOR ADF4150HV
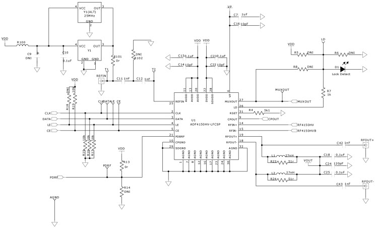
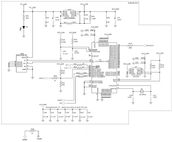
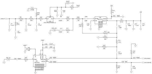
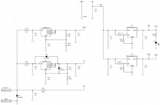
The Analog Devices EVAL-ADF4150HVEB1Z is an evaluation board designed for evaluating the ADF4150HV PLL Frequency Synthesizer, a communications and telecom IC. This board provides a complete platform for testing the ADF4150HV's features and performance. It includes a power supply, a reference oscillator, a voltage-controlled oscillator, and a phase-frequency detector. The board also includes a variety of connectors and jumpers for easy connection to external components. The board is designed to be used with the ADF4150HV Evaluation Software, which provides a graphical user interface for configuring and testing the ADF4150HV. This evaluation board is an ideal tool for engineers and designers who need to evaluate the performance of the ADF4150HV PLL Frequency Synthesizer.
- TypeParameter
- Lifecycle StatusPRODUCTION (Last Updated: 1 month ago)
- Factory Lead Time8 Weeks
- Number of Pins0
- PackagingBulk
- Part StatusActive
- Moisture Sensitivity Level (MSL)1 (Unlimited)
- TypeInteger N Synthesizer (RF)
- Frequency3GHz
- Base Part NumberADF4150
- Operating Supply Voltage30V
- Operating Supply Current50mA
- Supplied ContentsBoard(s)
- Evaluation KitYes
- REACH SVHCNo SVHC
- RoHS StatusROHS3 Compliant
- Lead FreeContains Lead
| Part Number | Manufacturer | Description | Stock | RFQ |
|---|---|---|---|---|
| ECS Inc. | CRYSTAL 24.0000MHZ 12PF SMD | 4000 | BUY | |
| Microchip Technology | EEPROM SERIAL 64K, 24LC64, SOIC8 | 700 | RFQ | |
| Analog Devices Inc. | Analog Devices ADF5001BCPZ, RF Prescaler 16-Pin LFCSP WQ | 155 | BUY | |
| Analog Devices Inc. | ANALOG DEVICES ADL5541ACPZ-R7 IC, RF/IF GAIN BLOCK, 15DB, 6GHZ LFCSP-8 | 2020 | BUY | |
| Analog Devices Inc. | ANALOG DEVICES ADP150AUJZ-3.3-R7 Fixed LDO Voltage Regulator, 2.2V to 5.5V, 105mV Dropout, 3.3Vout, 150mAout, TSOT-5 | 53 | RFQ | |
| Analog Devices Inc. | Clock Generator 10MHz to 300MHz Input 31.25MHz Output 32-Pin LFCSP EP Tray | 420 | RFQ |


Product
Brand
Articles
Tools























