Analog Devices Inc. EVAL-ADF4152HVEB1ZEVALUATION BOARD
Description
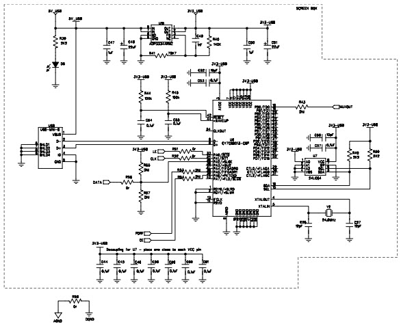
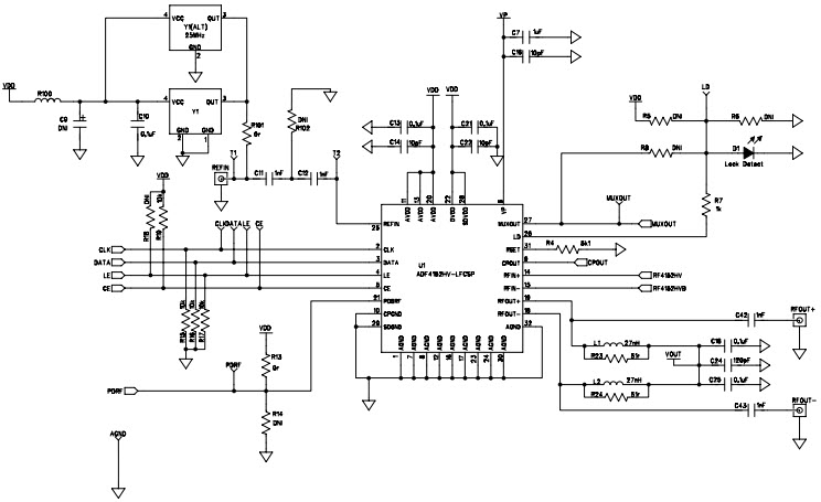
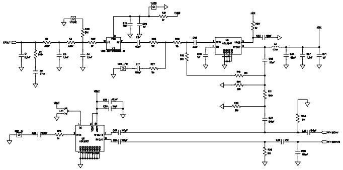
The Analog Devices EVAL-ADF4152HVEB1Z is an evaluation board designed for evaluating the ADF4152HV PLL Frequency Synthesizer, a communications and telecom IC. This board is designed to provide a platform for testing the features and performance of the ADF4152HV. It includes a USB-to-I2C interface, a power supply, and a reference oscillator, allowing users to quickly and easily evaluate the ADF4152HV. The board also includes a variety of test points and connectors, allowing users to easily connect the board to their own test equipment. The EVAL-ADF4152HVEB1Z is an ideal tool for engineers and technicians who need to evaluate the performance of the ADF4152HV.
Specifications
Analog Devices Inc. technical specifications, attributes, parameters and parts with similar specifications to Analog Devices Inc. .
- TypeParameter
- Lifecycle StatusPRODUCTION (Last Updated: 2 weeks ago)
- Factory Lead Time8 Weeks
- Number of Pins0
- Part StatusActive
- Moisture Sensitivity Level (MSL)1 (Unlimited)
- TypeTiming
- Base Part NumberADF4152
- FunctionFrequency Synthesizer
- Utilized IC / PartADF4152HV
- Supplied ContentsBoard(s)
- Primary AttributesSingle Fractional-N and Integer-N PLL
- EmbeddedYes, MCU, 8-Bit
- Secondary AttributesGraphical User Interface
- RoHS StatusROHS3 Compliant
0 Similar Products Remaining
Technical Documents
Associated Products
| Part Number | Manufacturer | Description | Stock | RFQ |
|---|---|---|---|---|
| Microchip Technology | EEPROM SERIAL 64K, 24LC64, SOIC8 | 700 | RFQ | |
| Analog Devices Inc. | Analog Devices ADF5001BCPZ, RF Prescaler 16-Pin LFCSP WQ | 155 | BUY | |
| Analog Devices Inc. | ANALOG DEVICES ADL5541ACPZ-R7 IC, RF/IF GAIN BLOCK, 15DB, 6GHZ LFCSP-8 | 2020 | BUY | |
| Analog Devices Inc. | ANALOG DEVICES ADP150AUJZ-3.3-R7 Fixed LDO Voltage Regulator, 2.2V to 5.5V, 105mV Dropout, 3.3Vout, 150mAout, TSOT-5 | 53 | RFQ | |
| Analog Devices Inc. | IC FRACTION-N FREQ SYNTH 32LFCSP | 100 | BUY |


Product
Brand
Articles
Tools
























