Analog Devices Inc. EVAL-ADF4158EB1ZBOARD EVALUATION FOR ADF4158
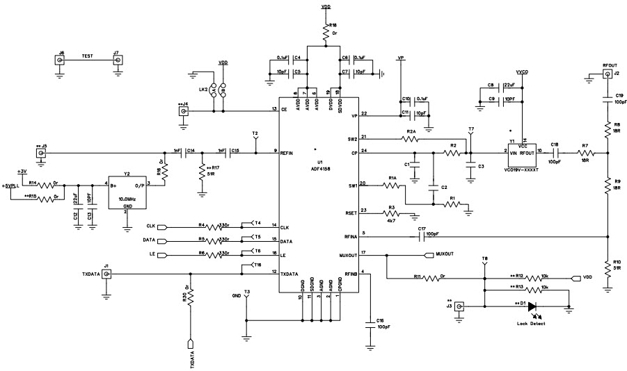
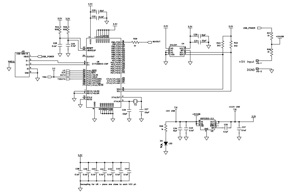
The EVAL-ADF4158EB1Z Evaluation Board from Analog Devices is a comprehensive evaluation platform for the ADF4158 Fractional-N PLL Frequency Synthesizer. This board is designed to provide a complete solution for instrumentation and measurement applications. It features a wide range of features, including a high-performance fractional-N PLL, a low-noise voltage-controlled oscillator (VCO), and a wide range of output frequencies. The board also includes a variety of test points and connectors for easy connection to external test equipment. The board is designed to be used with the ADF4158 Evaluation Software, which provides a graphical user interface for configuring and testing the ADF4158. The board is also compatible with a variety of development tools, including the Analog Devices VisualDSP++ and the Analog Devices CrossCore Embedded Studio.
- TypeParameter
- Lifecycle StatusPRODUCTION (Last Updated: 1 month ago)
- Factory Lead Time8 Weeks
- Number of Pins0
- Part StatusActive
- Moisture Sensitivity Level (MSL)1 (Unlimited)
- TypeTiming
- Frequency6.1GHz
- Base Part NumberADF4158
- FunctionFrequency Synthesizer
- Operating Supply Voltage9V
- InterfaceUSB
- Operating Supply Current23mA
- Utilized IC / PartADF4158
- Supplied ContentsBoard(s)
- Evaluation KitYes
- Primary AttributesSingle Fractional-N PLL
- EmbeddedNo
- REACH SVHCNo SVHC
- Radiation HardeningNo
- RoHS StatusROHS3 Compliant
- Lead FreeContains Lead
| Part Number | Manufacturer | Description | Stock | RFQ |
|---|---|---|---|---|
| Analog Devices Inc. | LVDS Interface IC MLVDS Xcvr,HD,200M Type 2 Rx,EnhancedESD | 8 | RFQ | |
| Analog Devices Inc. | ANALOG DEVICES ADN4696EBRZ LVDS Driver, LVDS, 130 ps, 24 mA, -40 C, 85 C, 3 V | 30000 | RFQ |


Product
Brand
Articles
Tools



















