Analog Devices Inc. EVAL-ADF4350EB1ZEVALUATION BOARD 1 FOR ADF4350
Description
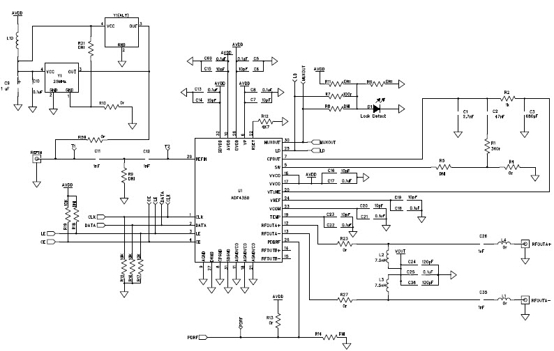
The Analog Devices EVAL-ADF4350EB1Z is an evaluation board for the ADF4350 PLL Clock Generator. This board is designed for use in wireless LAN, instrumentation, and measurement applications. It features a low-noise, low-jitter clock generator with a wide range of output frequencies. The board also includes a USB interface for easy connection to a PC, allowing for easy configuration and monitoring of the board. The board also includes a variety of test points and connectors for easy connection to external components. The board is designed to provide a reliable and accurate clock source for a variety of applications.
Specifications
Analog Devices Inc. technical specifications, attributes, parameters and parts with similar specifications to Analog Devices Inc. .
- TypeParameter
- Lifecycle StatusPRODUCTION (Last Updated: 4 weeks ago)
- Factory Lead Time8 Weeks
- MountCable
- Number of Pins0
- Part StatusActive
- Moisture Sensitivity Level (MSL)1 (Unlimited)
- TypeTiming
- Frequency250MHz
- Base Part NumberADF4350
- FunctionFrequency Synthesizer
- Operating Supply Voltage5.5V
- InterfaceUSB
- Operating Supply Current110mA
- Utilized IC / PartADF4350
- Supplied ContentsBoard(s), Cable(s)
- Evaluation KitYes
- Primary AttributesSingle Fractional-N and Integer-N PLL with VCO
- EmbeddedNo
- Secondary AttributesUSB Interface
- REACH SVHCNo SVHC
- Radiation HardeningNo
- RoHS StatusROHS3 Compliant
- Lead FreeContains Lead
0 Similar Products Remaining
Technical Documents
Associated Products
| Part Number | Manufacturer | Description | Stock | RFQ |
|---|---|---|---|---|
| Microchip Technology | IC EEPROM 64K I2C 400KHZ 8TDFN | 7417 | RFQ | |
| Microchip Technology | IC EEPROM 64KBIT 400KHZ 8TSSOP | 28172 | BUY | |
| Microchip Technology | IC EEPROM 64K I2C 400KHZ 8DIP | 20000 | BUY | |
| Microchip Technology | IC EEPROM 64K I2C 400KHZ 8TSSOP | 28173 | RFQ | |
| Microchip Technology | 24LC64 Series 64 Kb I2C 2 Wire (8K X 8) 2.5 V Serial EEPROM SMT - SOIJ-8 | 7000 | RFQ | |
| Microchip Technology | EEPROM 8kx8 - 2.5V | 5000 | RFQ | |
| Microchip Technology | IC EEPROM 64KBIT 400KHZ 8MSOP | 20000 | RFQ | |
| Microchip | 8K X 8 I2C/2-WIRE SERIAL EEPROM, PDSO8, 3.90 MM, ROHS COMPLIANT, PLASTIC, SOIC-8 | 0 | RFQ | |
| Microchip Technology | IC EEPROM 64KBIT 400KHZ 8TDFN | 3560 | BUY | |
| Microchip Technology | MICROCHIP - 24LC64T-I/SN - EEPROM, AEC-Q100, 64 Kbit, 8K x 8 bit, Seriell I2C (2-Draht), 400 kHz, SOIC, 8 Pin(s) | 13200 | RFQ | |
| Microchip Technology | EEPROM SERIAL 64K, 24LC64, SOIC8 | 700 | RFQ | |
| Microchip Technology | MICROCHIP - 24LC64-E/SN - SERIAL EEPROM, 64KBIT, 400KHZ, SOIC-8 | 0 | BUY |
Load more


Product
Brand
Articles
Tools



















