Analog Devices Inc. EVAL-ADF7XXXMB4ZEvaluation Board For ADF7023 Series ISM Band FSK/GFSK/OOK/MSK/GMSK Transceiver IC
Description
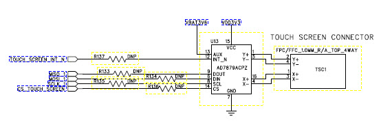
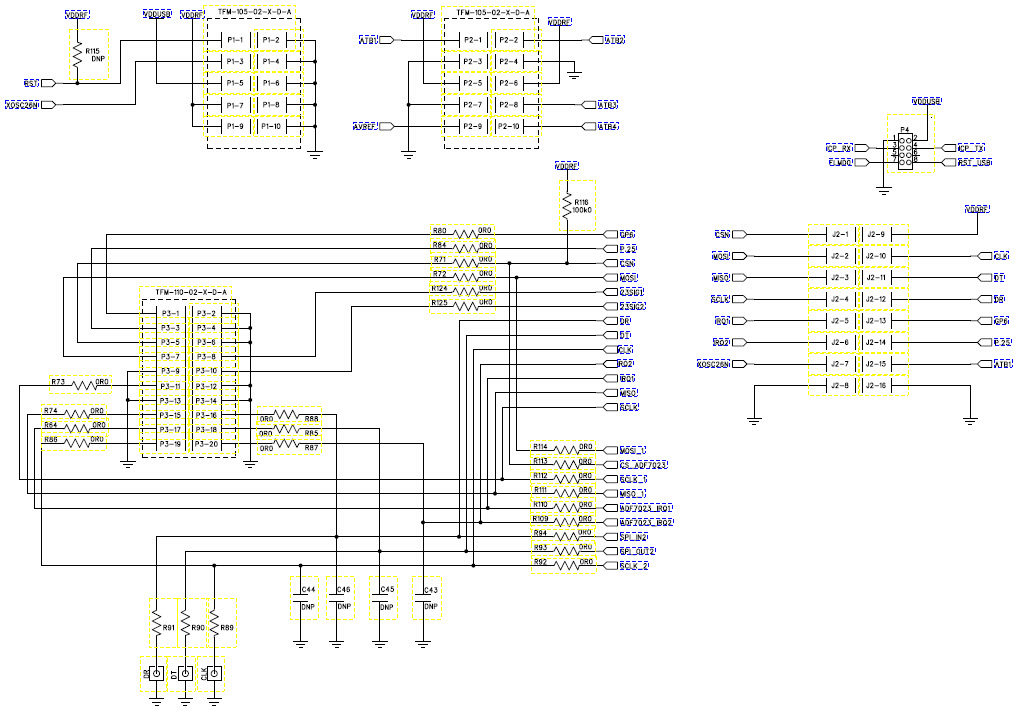
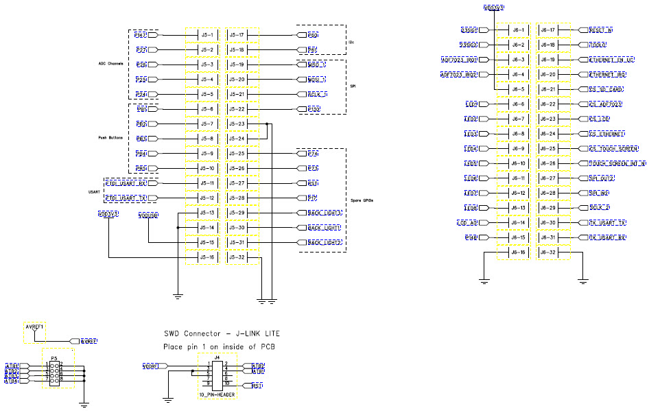
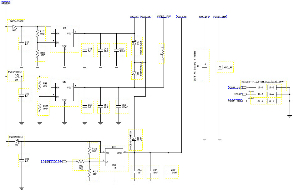
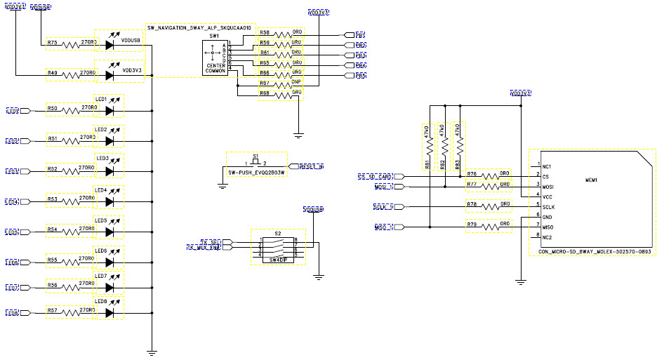
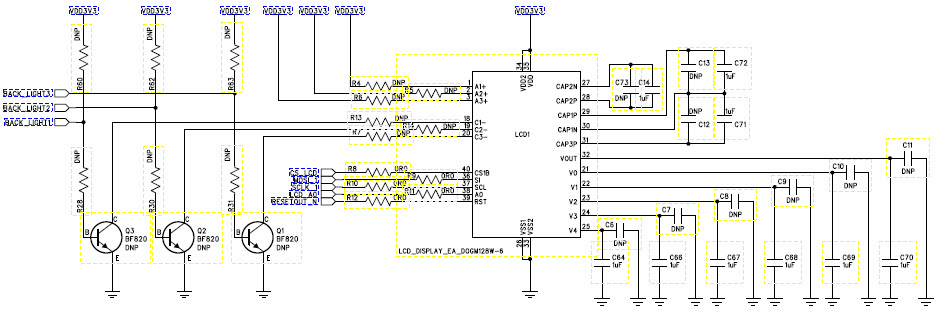
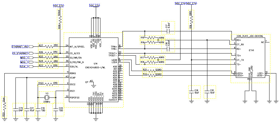
The Analog Devices EVAL-ADF7XXXMB4Z is a RF Mother Board for ADF7xxx ISM Band Transceivers based on EVAL-ADF7xxxDBxZ Daughter Boards. It is designed for industrial temperature range applications and is capable of operating in temperatures ranging from -40°C to +85°C. The board is equipped with a variety of features, including a high-performance RF transceiver, a low-noise amplifier, a power amplifier, a power detector, and a low-noise synthesizer. It also includes a variety of connectors and interfaces, such as a USB port, an Ethernet port, and a UART port. The board is designed to be used with the EVAL-ADF7xxxDBxZ Daughter Boards, which provide additional features and functionality.
Specifications
Analog Devices Inc. technical specifications, attributes, parameters and parts with similar specifications to Analog Devices Inc. .
- TypeParameter
- Lifecycle StatusPRODUCTION (Last Updated: 3 weeks ago)
- Factory Lead Time8 Weeks
- MountPCB
- Number of Pins0
- Part StatusActive
- Moisture Sensitivity Level (MSL)1 (Unlimited)
- TypeMotherboard
- Base Part NumberADF7023
- Supplied ContentsBoard(s)
- Evaluation KitYes
- RoHS StatusROHS3 Compliant
- Lead FreeContains Lead
0 Similar Products Remaining
Technical Documents
Associated Products
| Part Number | Manufacturer | Description | Stock | RFQ |
|---|---|---|---|---|
| Analog Devices Inc. | ANALOG DEVICES ADG3257BRQZANALOG MUX/DMUX, QUAD 2 X 1, QSOP-16 | 0 | BUY | |
| Analog Devices Inc. | Single ADC SAR 105ksps 12-bit Serial 16-Pin LFCSP EP T/R | 10000 | BUY | |
| Analog Devices, Inc. | 0 | RFQ | ||
| Analog Devices Inc. | ANALOG DEVICES ADP150AUJZ-3.3-R7 Fixed LDO Voltage Regulator, 2.2V to 5.5V, 105mV Dropout, 3.3Vout, 150mAout, TSOT-5 | 53 | RFQ | |
| Microchip Technology | MICROCHIP - ENC424J600-I/ML - Ethernet Controller, 10 Mbps, IEEE 802.3, 3 V, 3.6 V, QFN, 44 Pins | 6280 | BUY | |
| ON Semiconductor | Inverter 1-Element CMOS 6-Pin MicroPak W T/R | 2975 | BUY |


Product
Brand
Articles
Tools































