Analog Devices Inc. EVAL-ADM1065TQEBZANALOG DEVICES EVAL-ADM1065TQEBZ ADM1065TQEBZ EVALUATION MODULE
Description
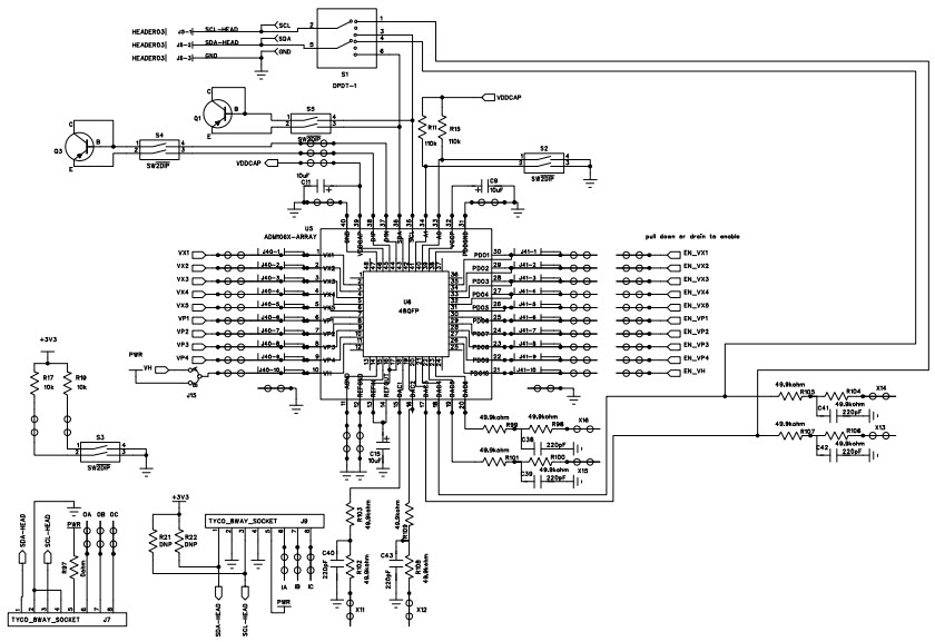
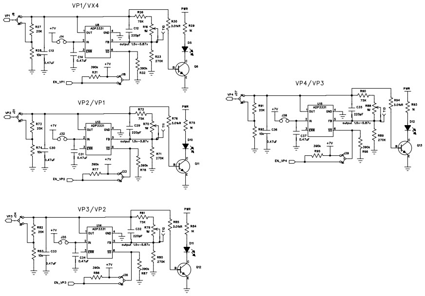
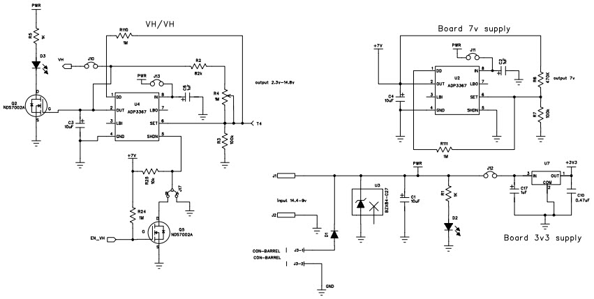
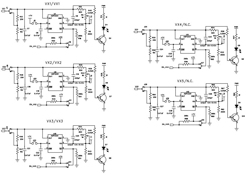
The Analog Devices EVAL-ADM1065TQEBZ and EVAL-ADM1064TQEBZ Evaluation Boards are designed to evaluate the ADM1064ASUZ Voltage Supervisor Sequencer for complex sequencing applications. The boards feature a wide range of features, including a voltage supervisor, a sequencer, a watchdog timer, and a power-on reset. The boards are designed to be used with computers and peripherals, and are capable of providing reliable power sequencing and monitoring. The boards are also designed to be easy to use, with a simple user interface and intuitive controls. The boards are also designed to be highly reliable, with a wide range of safety features and robust construction.
Specifications
Analog Devices Inc. technical specifications, attributes, parameters and parts with similar specifications to Analog Devices Inc. .
- TypeParameter
- Lifecycle StatusPRODUCTION (Last Updated: 1 month ago)
- Factory Lead Time8 Weeks
- Package / CaseModule
- Number of Pins0
- Part StatusActive
- Moisture Sensitivity Level (MSL)1 (Unlimited)
- TypePower Management
- Base Part NumberADM1065
- FunctionPower Supply Supervisor/Tracker/Sequencer
- Utilized IC / PartADM1065
- Supplied ContentsBoard(s), Cable(s)
- Evaluation KitYes
- Primary Attributes10 Channel Supervisor / Sequencer, 6 Voltage Output DACs
- EmbeddedNo
- Secondary AttributesGUI Programmable via SMBus (via USB)
- REACH SVHCNo SVHC
- Radiation HardeningNo
- RoHS StatusROHS3 Compliant
- Lead FreeContains Lead
0 Similar Products Remaining
Technical Documents
Associated Products
| Part Number | Manufacturer | Description | Stock | RFQ |
|---|---|---|---|---|
| Analog Devices Inc. | ANALOG DEVICES - AD8032ARMZ - Operational Amplifier, Dual, 2 Amplifier, 80 MHz, 30 V/µs, 2.7V to 12V, MSOP, 8 Pins | 58 | RFQ | |
| Analog Devices Inc. | IC VREF SERIES 0.04% 8SOIC | 16 | RFQ | |
| Analog Devices Inc. | ANALOG DEVICES - AD7980BRMZ - Analogue to Digital Converter, 16 bit, 1 MSPS, Differential, Serial, SPI, Single, 2.375 V | 0 | RFQ | |
| Analog Devices Inc. | ANALOG DEVICES - ADA4841-1YRZ-R7 - OP AMP, 80MHZ, 13V/uS, SOIC-8 | 1918 | RFQ | |
| Microchip Technology | MICROCHIP - 24LC32A-I/MS - EEPROM, 32 Kbit, 4K x 8bit, Serial I2C (2-Wire), 400 kHz, MSOP, 8 Pins | 4 | RFQ | |
| ON Semiconductor | NC7SZ08 Series 5.5 V 32 mA TinyLogic® UHS Two-Input AND Gate - SOT-23-5 | 191290 | RFQ |


Product
Brand
Articles
Tools





















