Maxim Integrated MAX34451EVKIT#Power Management IC Development Tools KIT FOR PMBUS V/I MONITOR & SEQUENCER
Description
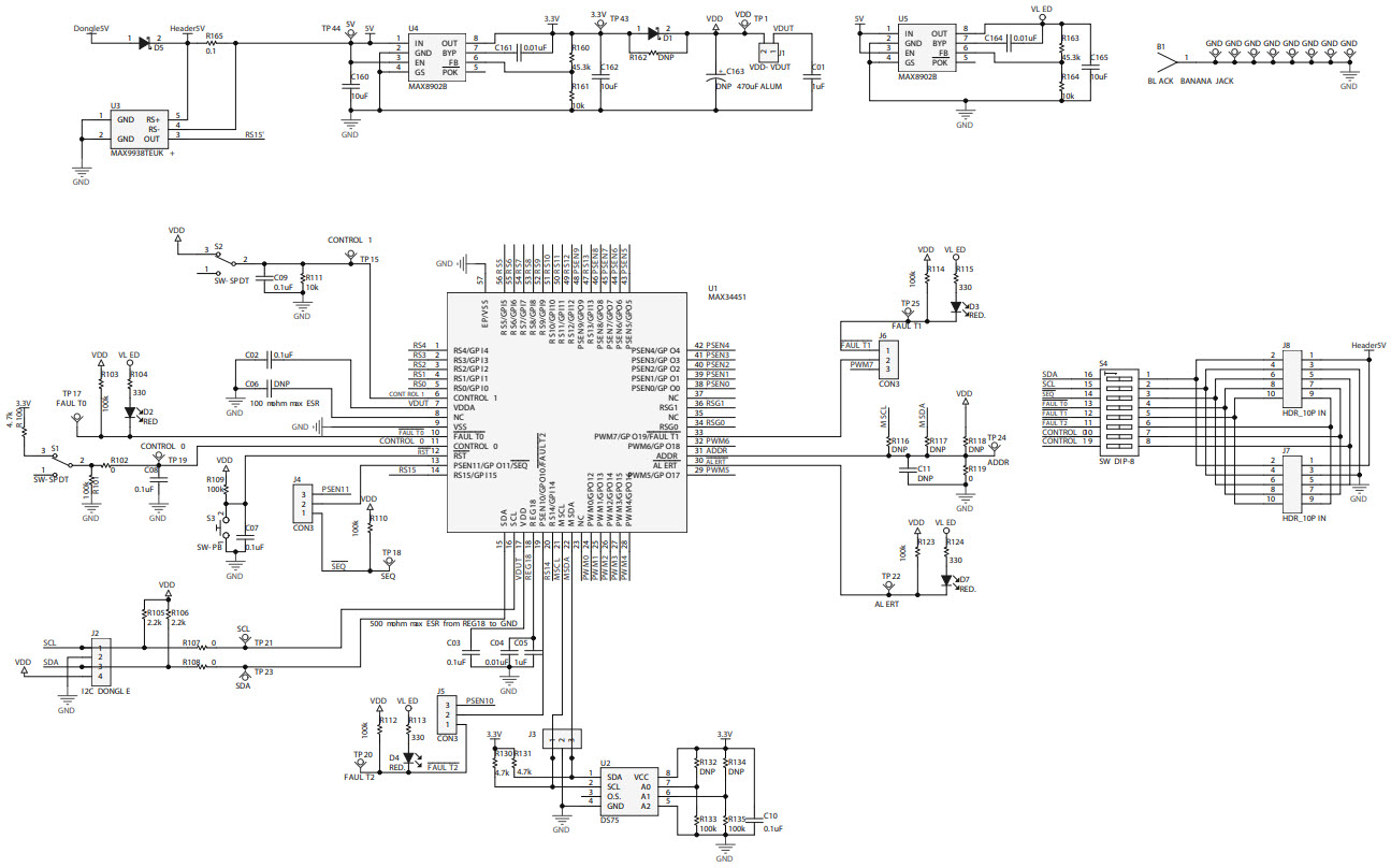
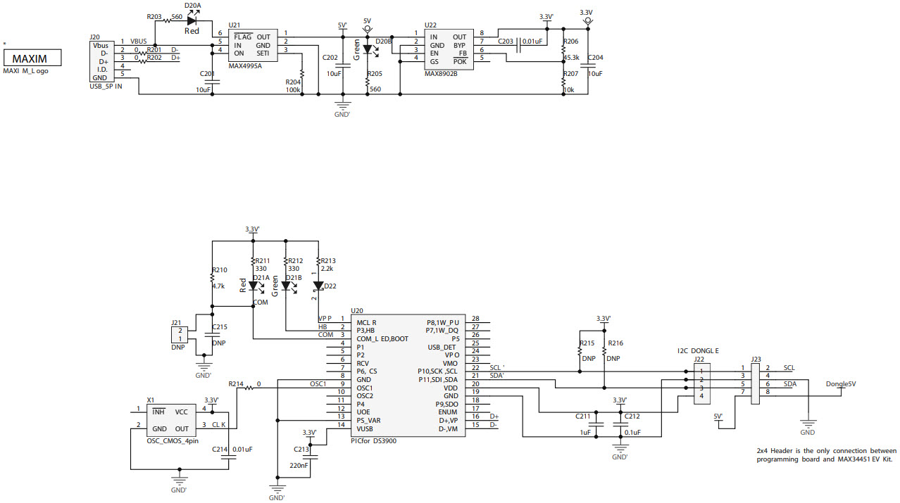
The MAX34451EVKIT-EVKIT# is an evaluation kit for the MAX34451 PMBus 16-Channel V/I Monitor and 12-Channel Sequencer/Marginer Communications and Telecom ICs. This kit provides a comprehensive platform for evaluating the features and performance of the MAX34451 IC. It includes a MAX34451 evaluation board, a USB-to-PMBus adapter, and a USB cable. The evaluation board features 16 voltage and current monitor channels, 12 sequencer/marginer channels, and a PMBus interface. The USB-to-PMBus adapter allows for easy connection to a PC for programming and monitoring. The kit also includes a comprehensive set of software tools for configuring and testing the MAX34451 IC.
Specifications
Maxim Integrated technical specifications, attributes, parameters and parts with similar specifications to Maxim Integrated .
- TypeParameter
- Published2014
- Part StatusActive
- Moisture Sensitivity Level (MSL)1 (Unlimited)
- TypePower Management
- FunctionPower Supply Supervisor/Tracker/Sequencer
- Utilized IC / PartMAX34451
- Supplied ContentsBoard(s)
- Evaluation KitYes
- RoHS StatusROHS3 Compliant
0 Similar Products Remaining
Technical Documents
Associated Products
| Part Number | Manufacturer | Description | Stock | RFQ |
|---|---|---|---|---|
| Microchip Technology | IC MCU 8BIT 32KB FLASH 28SOIC | 191 | RFQ | |
| Maxim Integrated | SENSOR DIGITAL -55C-125C 8SOIC | 855 | BUY |


Product
Brand
Articles
Tools
















