Analog Devices Inc. EVAL-ADM3053EBZBOARD EVAL FOR ADM3053EBZ
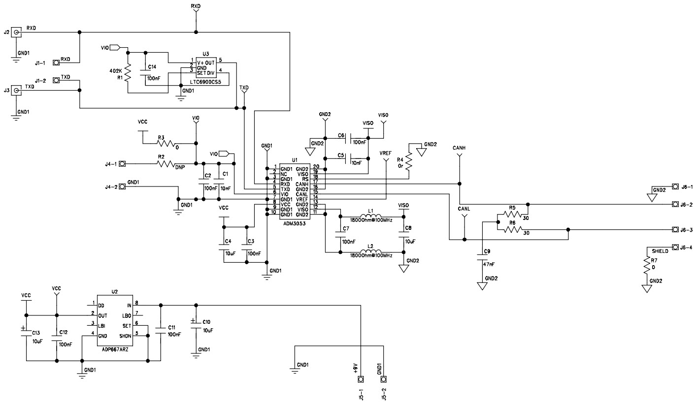
The Analog Devices EVAL-ADM3053EBZ Evaluation Board is designed to evaluate the ADM3053 Signal and Power Isolated CAN Transceiver with Integrated Isolated DC-to-DC Converter. This board is ideal for industrial automation and control applications, providing a reliable and robust solution for data communication in harsh environments. The board features a CAN transceiver with integrated isolated DC-to-DC converter, allowing for a wide range of operating voltages and providing a high level of signal and power isolation. The board also includes a CAN transceiver with integrated isolated DC-to-DC converter, allowing for a wide range of operating voltages and providing a high level of signal and power isolation. The board also includes a CAN transceiver with integrated isolated DC-to-DC converter, allowing for a wide range of operating voltages and providing a high level of signal and power isolation. The board also includes a CAN transceiver with integrated isolated DC-to-DC converter, allowing for a wide range of operating voltages and providing a high level of signal and power isolation. The board also includes a CAN transceiver with integrated isolated DC-to-DC converter, allowing for a wide range of operating voltages and providing a high level of signal and power isolation. The board also includes a CAN transceiver with integrated isolated DC-to-DC converter, allowing for a wide range of operating voltages and providing a high level of signal and power isolation. The board also includes a CAN transceiver with integrated isolated DC-to-DC converter, allowing for a wide range of operating voltages and providing a high level of signal and power isolation. The board also includes a CAN transceiver with integrated isolated DC-to-DC converter, allowing for a wide range of operating voltages and providing a high level of signal and power isolation. The board also includes a CAN transceiver with integrated isolated DC-to-DC converter, allowing for a
- TypeParameter
- Lifecycle StatusPRODUCTION (Last Updated: 3 weeks ago)
- Factory Lead Time8 Weeks
- Number of Pins0
- SeriesIsoPower®, iCoupler®
- Part StatusActive
- Moisture Sensitivity Level (MSL)1 (Unlimited)
- TypeInterface
- Base Part NumberADM3053
- Operating Supply Voltage3.3V
- InterfaceCAN
- Utilized IC / PartADM3053
- Supplied ContentsBoard(s)
- Evaluation KitYes
- REACH SVHCNo SVHC
- Radiation HardeningNo
- RoHS StatusROHS3 Compliant
- Lead FreeContains Lead
| Part Number | Manufacturer | Description | Stock | RFQ |
|---|---|---|---|---|
| Analog Devices Inc. | ANALOG DEVICES - ADXL335BCPZ - MEMS Accelerometer, 3-Axis, Analogue, X, Y, Z, ± 3g, 1.8 V, 3.6 V, LFCSP | 2 | RFQ | |
| Analog Devices Inc. | ACCELEROMETER 3G ANALOG 16LFCSP | 7500 | RFQ | |
| Analog Devices Inc. | ACCELEROMETER 3G ANALOG 16LFCSP | 2500 | RFQ |


Product
Brand
Articles
Tools














