Maxim Integrated MAX14883EEVKIT#EVAL FOR MAX14883
Description
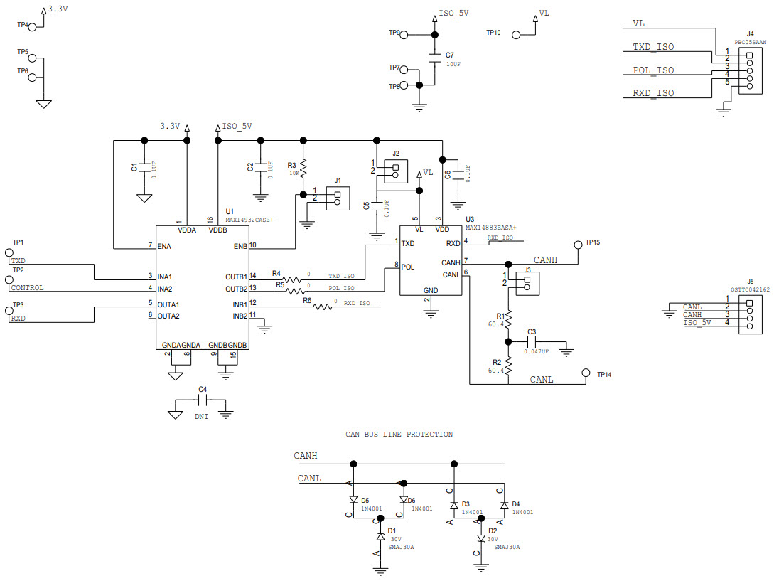
The MAX14883EEVKIT-EEVKIT# is an evaluation kit for the MAX14883E CAN Transceiver with ±60V Fault Protection Selectable Polarity and Industrial Temperature Range. This kit includes a MAX14883E CAN Transceiver, a MAX14883E Evaluation Board, and a USB-to-CAN Interface Board. The MAX14883E CAN Transceiver is a high-speed, low-power, fault-protected CAN transceiver that supports data rates up to 1 Mbps. It features ±60V fault protection, selectable polarity, and an industrial temperature range of -40°C to +85°C. The evaluation board allows for easy evaluation of the MAX14883E CAN Transceiver, and the USB-to-CAN Interface Board provides a convenient connection to a PC for data logging and analysis.
Specifications
Maxim Integrated technical specifications, attributes, parameters and parts with similar specifications to Maxim Integrated .
- TypeParameter
- Lifecycle StatusPRODUCTION (Last Updated: 1 month ago)
- Factory Lead Time6 Weeks
- Published2017
- Part StatusActive
- Moisture Sensitivity Level (MSL)1 (Unlimited)
- TypeInterface
- Base Part NumberMAX14883
- Utilized IC / PartMAX14883E
- Supplied ContentsBoard(s)
- Secondary AttributesOn-Board Test Points
- RoHS StatusNon-RoHS Compliant
0 Similar Products Remaining
Technical Documents


Product
Brand
Articles
Tools













