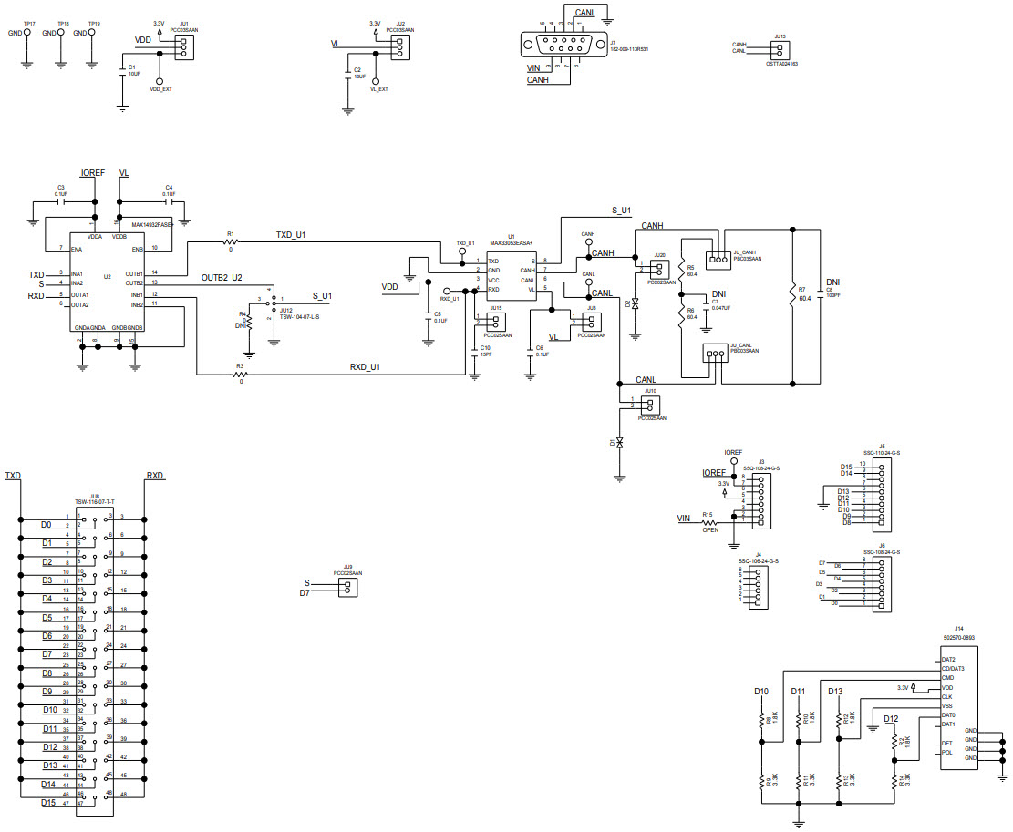
Maxim Integrated MAX33053ESHLD#EVAL MAX33053 TXRX CAN
The Maxim Integrated MAX33053ESHLD-ESHLD# Evaluation Kit is designed for use with the MAX33053E +3.3V, 2Mbps CAN Transceiver with ±65V Fault Protection, ±25V CMR and ±25kV ESD, Industrial Temp. This evaluation kit provides a complete platform for evaluating the performance of the MAX33053E CAN transceiver. It includes a MAX33053E CAN transceiver, a MAX33053ESHLD-ESHLD# evaluation board, and a USB-to-CAN adapter. The evaluation board provides a convenient way to evaluate the performance of the MAX33053E CAN transceiver. It includes a power supply, a CAN transceiver, and a CAN bus connector. The USB-to-CAN adapter allows for easy connection to a PC for data logging and analysis. The MAX33053ESHLD-ESHLD# Evaluation Kit is an ideal solution for evaluating the performance of the MAX33053E CAN transceiver in industrial applications.
- TypeParameter
- Factory Lead Time6 Weeks
- Part StatusActive
- Moisture Sensitivity Level (MSL)1 (Unlimited)
- TypeInterface
- Base Part NumberMAX33053
- FunctionCANbus
- Utilized IC / PartMAX33053E
- ContentsBoard(s)
- PlatformArduino
- RoHS StatusROHS3 Compliant


Product
Brand
Articles
Tools











