Analog Devices Inc. EVAL-ADUM1250EBZADUM1250 EVALUATION BOARD
Description
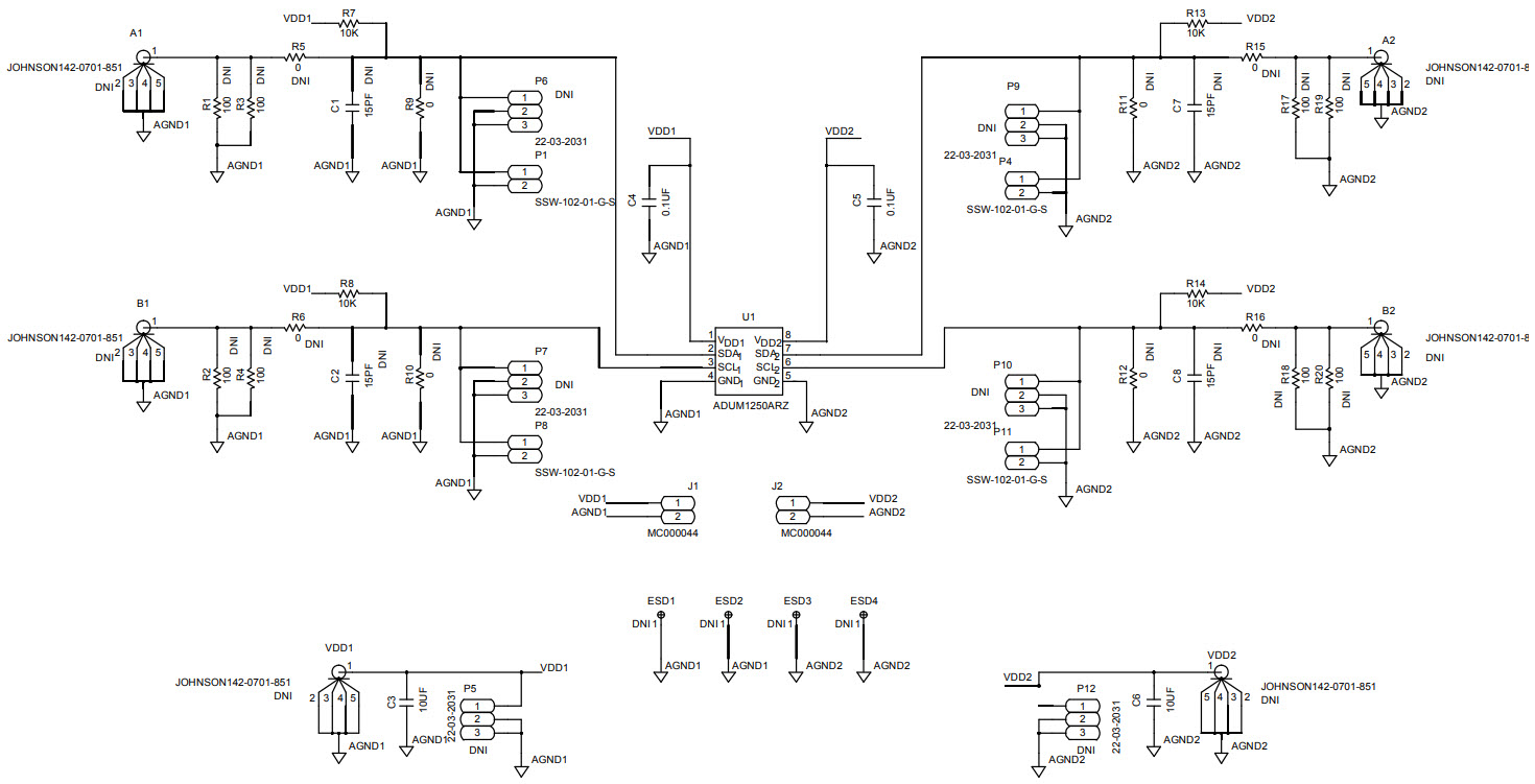
The Analog Devices EVAL-ADUM1250EBZ is an evaluation board designed for evaluating the ADuM2251 Hot Swappable, Dual I2C Isolator. This board is ideal for communications and telecom applications that require isolation of two I2C buses. It features two I2C ports, each with a separate power supply, allowing for hot-swapping of devices without disruption of the I2C bus. The board also includes a USB interface for easy connection to a PC, and a variety of jumpers and connectors for easy connection to external devices. The board is designed to provide a safe and reliable way to evaluate the performance of the ADuM2251 isolator.
Specifications
Analog Devices Inc. technical specifications, attributes, parameters and parts with similar specifications to Analog Devices Inc. .
- TypeParameter
- Lifecycle StatusPRODUCTION (Last Updated: 2 weeks ago)
- Factory Lead Time8 Weeks
- Number of Pins0
- Part StatusActive
- Moisture Sensitivity Level (MSL)1 (Unlimited)
- TypeInterface
- Base Part NumberADUM1250
- FunctionDigital Isolator
- Utilized IC / PartADuM1250
- Supplied ContentsBoard(s)
- RoHS StatusROHS3 Compliant
0 Similar Products Remaining
Technical Documents


Product
Brand
Articles
Tools

















