Analog Devices Inc. EVAL-ADV7182AEBZEVALUATION BOARD
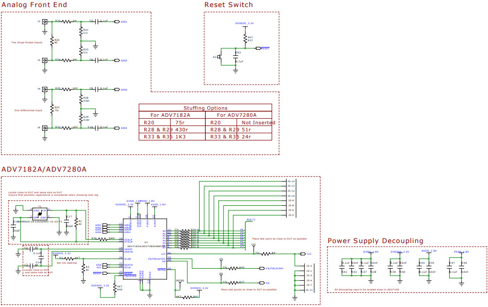
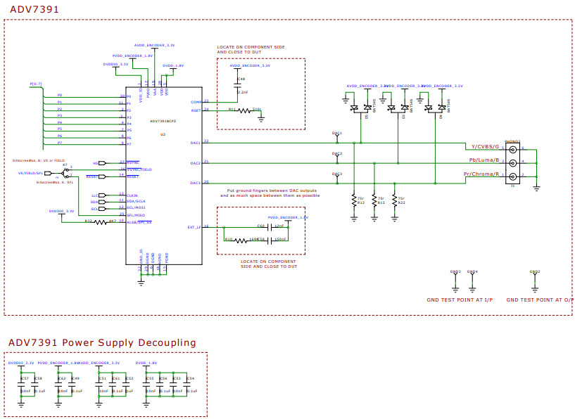
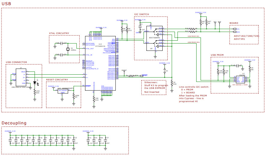
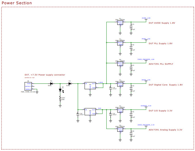
The Analog Devices EVAL-ADV7182AEBZ is an evaluation board for the ADV7182A 10-bit, SDTV video decoder with differential inputs, security features, and on-screen display. This board is designed to evaluate the performance of the ADV7182A video decoder and to provide a platform for developing applications. It features a 10-bit, SDTV video decoder with differential inputs, security features, and on-screen display. The board also includes a variety of connectors and interfaces, including HDMI, S-Video, and composite video inputs, as well as a USB port for programming and debugging. The board also includes a variety of test points and jumpers for easy evaluation and debugging. The board is designed to be used with the Analog Devices VisualDSP++ software development environment.
- TypeParameter
- Lifecycle StatusPRODUCTION (Last Updated: 1 month ago)
- Factory Lead Time8 Weeks
- Number of Pins0
- Part StatusActive
- Moisture Sensitivity Level (MSL)1 (Unlimited)
- TypeVideo
- Base Part NumberADV7182
- FunctionVideo Decoder
- Utilized IC / PartADV7182A
- Supplied ContentsBoard(s)
- Primary AttributesDifferential Inputs
- Secondary AttributesI2C Interface
- RoHS StatusROHS3 Compliant
| Part Number | Manufacturer | Description | Stock | RFQ |
|---|---|---|---|---|
| Microchip Technology | IC EEPROM 64KBIT 400KHZ SOT23-5 | 1750 | RFQ | |
| Microchip Technology | IC EEPROM 64KBIT 400KHZ 8MSOP | 20000 | RFQ | |
| Microchip | 8K X 8 I2C/2-WIRE SERIAL EEPROM, PDSO8, 4.40 MM, ROHS COMPLIANT, PLASTIC, TSSOP-8 | 0 | RFQ | |
| Microchip Technology | IC EEPROM 64K I2C 400KHZ 8TDFN | 7417 | RFQ | |
| Microchip Technology | IC EEPROM 64KBIT 400KHZ 8TSSOP | 28172 | BUY | |
| Microchip Technology | IC EEPROM 64K I2C 400KHZ 8DIP | 20000 | BUY | |
| Microchip Technology | 24LC64 Series 64 Kb I2C 2 Wire (8K X 8) 2.5 V Serial EEPROM SMT - SOIJ-8 | 7000 | RFQ | |
| Microchip Technology | MICROCHIP - 24LC64T-I/OT - EEPROM, 64 Kbit, 8K x 8bit, Serial I2C (2-Wire), 400 kHz, SOT-23, 5 Pins | 3000 | RFQ | |
| Microchip Technology | IC EEPROM 64KBIT 400KHZ 8TDFN | 3560 | BUY | |
| Microchip Technology | MICROCHIP - 24LC64T-I/SN - EEPROM, AEC-Q100, 64 Kbit, 8K x 8 bit, Seriell I2C (2-Draht), 400 kHz, SOIC, 8 Pin(s) | 13200 | RFQ | |
| Microchip Technology | MICROCHIP - 24LC64-E/SN - SERIAL EEPROM, 64KBIT, 400KHZ, SOIC-8 | 0 | BUY |


Product
Brand
Articles
Tools
























