Analog Devices Inc. EVAL-ADV7281AMEBZEVALUATION BOARD CSI MIPI OUTPUT
Description
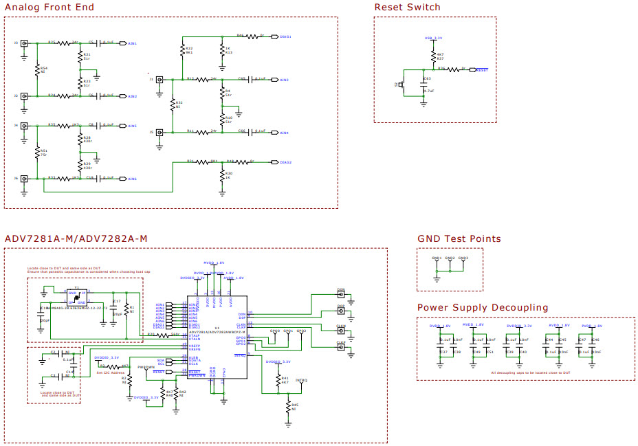
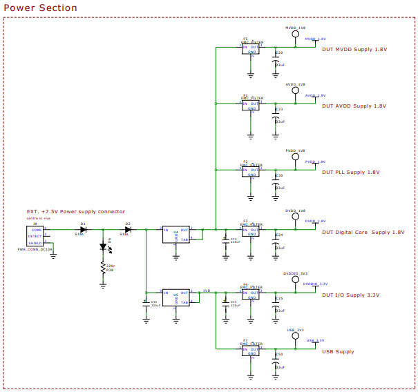
The Analog Devices EVAL-ADV7281AMEBZ is an evaluation board for the ADV7281A-M 10-bit, 4× oversampled SDTV video decoder with differential inputs, automotive and transportation grade. This board is designed to evaluate the performance of the ADV7281A-M video decoder in a variety of applications. It features a differential input, a 10-bit 4× oversampled SDTV video decoder, and an automotive and transportation grade. The board also includes a variety of connectors and test points for easy evaluation and testing. The board is designed to be used with the Analog Devices ADSP-BF527 processor and the ADSP-BF527 evaluation board. The board is also compatible with the Analog Devices ADSP-BF527 evaluation board.
Specifications
Analog Devices Inc. technical specifications, attributes, parameters and parts with similar specifications to Analog Devices Inc. .
- TypeParameter
- Lifecycle StatusPRODUCTION (Last Updated: 3 weeks ago)
- Factory Lead Time8 Weeks
- Number of Pins0
- Part StatusActive
- Moisture Sensitivity Level (MSL)1 (Unlimited)
- TypeVideo
- Base Part NumberADV7281
- FunctionVideo Decoder
- Utilized IC / PartADV7281A
- Supplied ContentsBoard(s)
- Primary Attributes6-Channel (Hex)
- RoHS StatusROHS3 Compliant
0 Similar Products Remaining
Technical Documents
Associated Products
| Part Number | Manufacturer | Description | Stock | RFQ |
|---|---|---|---|---|
| Microchip Technology | IC EEPROM 64KBIT 400KHZ 8TSSOP | 28172 | BUY | |
| Microchip Technology | IC EEPROM 64K I2C 400KHZ 8TSSOP | 28173 | RFQ | |
| Microchip Technology | 24LC64 Series 64 Kb I2C 2 Wire (8K X 8) 2.5 V Serial EEPROM SMT - SOIJ-8 | 7000 | RFQ | |
| Microchip Technology | EEPROM 8kx8 - 2.5V | 7500 | BUY | |
| Microchip Technology | IC EEPROM 64KBIT 400KHZ 8MSOP | 20000 | RFQ | |
| Microchip | 8K X 8 I2C/2-WIRE SERIAL EEPROM, PDSO8, 4.40 MM, ROHS COMPLIANT, PLASTIC, TSSOP-8 | 0 | RFQ | |
| Microchip Technology | MICROCHIP - 24LC64T-I/OT - EEPROM, 64 Kbit, 8K x 8bit, Serial I2C (2-Wire), 400 kHz, SOT-23, 5 Pins | 3000 | RFQ | |
| Microchip Technology | MICROCHIP - 24LC64T-I/SN - EEPROM, AEC-Q100, 64 Kbit, 8K x 8 bit, Seriell I2C (2-Draht), 400 kHz, SOIC, 8 Pin(s) | 13200 | RFQ | |
| Microchip Technology | MICROCHIP - 24LC64-E/SN - SERIAL EEPROM, 64KBIT, 400KHZ, SOIC-8 | 0 | BUY | |
| Microchip Technology | 64K 8KX8 2.5V SER EE EXT | 3300 | RFQ | |
| Microchip | I2C? Serial EEPROM, 2.5 to 5.5V, 400 kHz, -40 to 125°C, DFN-8, RoHS | 0 | RFQ |
Load more


Product
Brand
Articles
Tools





















