Analog Devices Inc. EVAL-ADV7282AEBZEVALUATION BOARD I.C.
Description
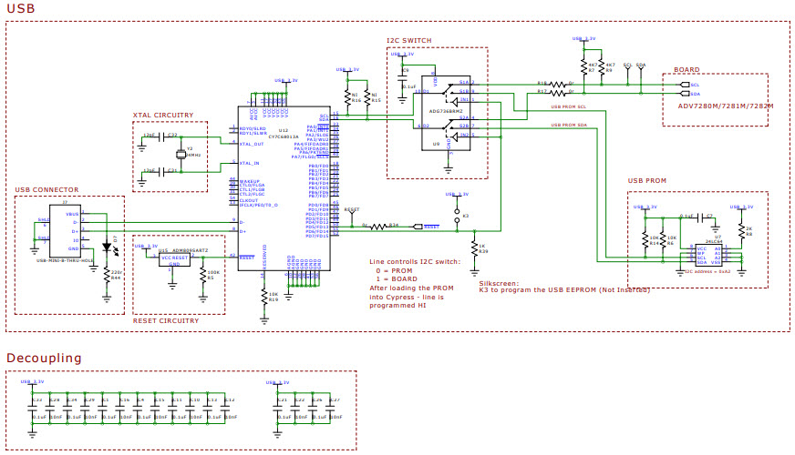
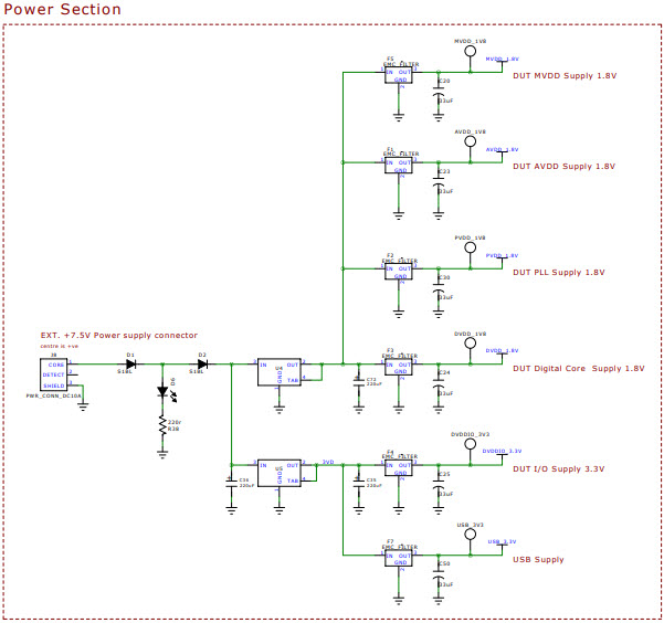
The Analog Devices EVAL-ADV7282AEBZ is an evaluation board for the ADV7282A 10-bit, 4× oversampled SDTV video decoder with differential inputs, deinterlacer, and automotive and transportation grade. This board is designed to evaluate the performance of the ADV7282A video decoder and its features. It includes a differential input, deinterlacer, and a variety of output formats. The board also includes a variety of test points and connectors for easy evaluation and debugging. The board is designed to be used in automotive and transportation applications, and is suitable for use in a variety of environments.
Specifications
Analog Devices Inc. technical specifications, attributes, parameters and parts with similar specifications to Analog Devices Inc. .
- TypeParameter
- Lifecycle StatusPRODUCTION (Last Updated: 1 week ago)
- Factory Lead Time8 Weeks
- Number of Pins0
- Part StatusActive
- Moisture Sensitivity Level (MSL)1 (Unlimited)
- TypeVideo
- Base Part NumberADV7282
- FunctionVideo Decoder
- Utilized IC / PartADV7282A
- Supplied ContentsBoard(s)
- Primary Attributes4-Channel (Quad)
- RoHS StatusROHS3 Compliant
0 Similar Products Remaining
Technical Documents
Associated Products
| Part Number | Manufacturer | Description | Stock | RFQ |
|---|---|---|---|---|
| Cypress Semiconductor | 0 | RFQ | ||
| Microchip Technology | IC EEPROM 64K I2C 400KHZ 8TDFN | 7417 | RFQ | |
| Microchip Technology | IC EEPROM 64KBIT 400KHZ 8TSSOP | 28172 | BUY | |
| Microchip Technology | EEPROM 8kx8 - 2.5V | 7500 | BUY | |
| Microchip | 8K X 8 I2C/2-WIRE SERIAL EEPROM, PDSO8, 3.90 MM, ROHS COMPLIANT, PLASTIC, SOIC-8 | 1747 | BUY | |
| Microchip Technology | IC EEPROM 64KBIT 400KHZ 8TDFN | 3560 | BUY | |
| Microchip Technology | IC EEPROM 64K I2C 400KHZ 8SOIJ | 20000 | RFQ | |
| Microchip Technology | MICROCHIP - 24LC64-I/MS - SERIAL EEPROM, 64KBIT, 400KHZ, MSOP-8 | 0 | RFQ | |
| Microchip Technology | MICROCHIP - 24LC64-E/SN - SERIAL EEPROM, 64KBIT, 400KHZ, SOIC-8 | 0 | BUY | |
| Analog Devices Inc. | SWITCH, DUAL SPDT, SMD, MSOP10, 736 | 300 | RFQ |


Product
Brand
Articles
Tools






















