Analog Devices Inc. EVAL-ADV7282AMEBZEVALUATION BOARD CSI MIPI OUTPUT
Description
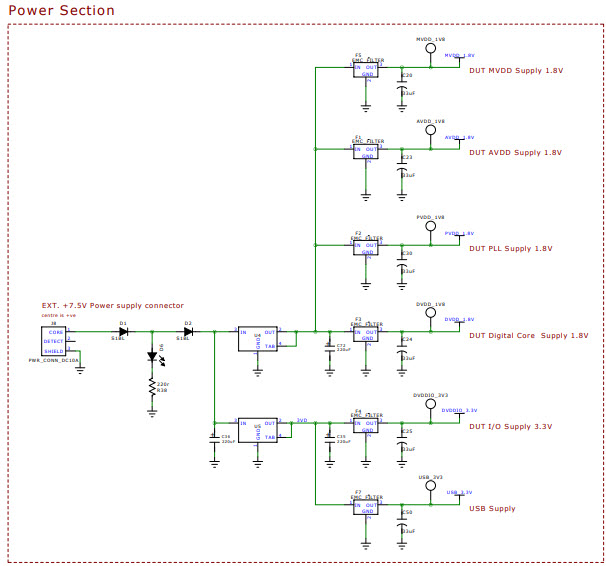
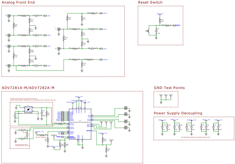
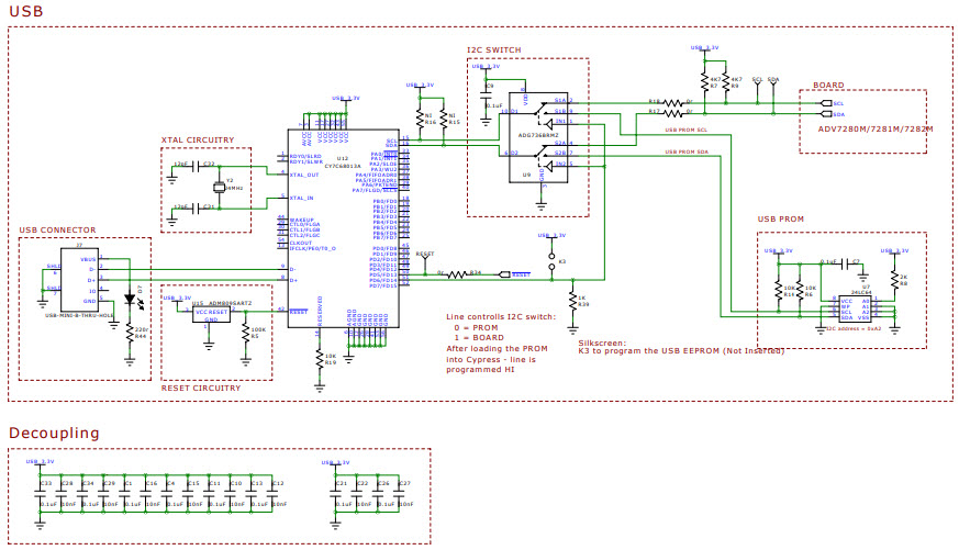
The Analog Devices EVAL-ADV7282AMEBZ is an evaluation board for the ADV7282A-M 10-bit, 4× oversampled SDTV video decoder with differential inputs, automotive and transportation grade. This board is designed to evaluate the performance of the ADV7282A-M video decoder in a variety of automotive and transportation applications. It features a differential input, a 10-bit 4× oversampled SDTV video decoder, and a variety of output formats. The board also includes a variety of test points and connectors for easy evaluation and debugging. The board is designed to be used with the Analog Devices ADSP-BF527 processor and the ADSP-BF527 evaluation board.
Specifications
Analog Devices Inc. technical specifications, attributes, parameters and parts with similar specifications to Analog Devices Inc. .
- TypeParameter
- Lifecycle StatusPRODUCTION (Last Updated: 3 weeks ago)
- Factory Lead Time8 Weeks
- Number of Pins0
- Part StatusActive
- Moisture Sensitivity Level (MSL)1 (Unlimited)
- TypeVideo
- Base Part NumberADV7282
- FunctionVideo Decoder
- Utilized IC / PartADV7282A-M
- Supplied ContentsBoard(s)
- Primary Attributes6-Channel (Hex)
- RoHS StatusROHS3 Compliant
0 Similar Products Remaining
Technical Documents
Associated Products
| Part Number | Manufacturer | Description | Stock | RFQ |
|---|---|---|---|---|
| Cypress Semiconductor | 0 | RFQ | ||
| Microchip | 8K X 8 I2C/2-WIRE SERIAL EEPROM, PDSO8, 4.40 MM, ROHS COMPLIANT, PLASTIC, TSSOP-8 | 0 | RFQ | |
| Microchip | 8K X 8 I2C/2-WIRE SERIAL EEPROM, PDSO8, 3.90 MM, ROHS COMPLIANT, PLASTIC, SOIC-8 | 0 | RFQ | |
| Microchip Technology | 24LC64 Series 64-Kbit (8 K x 8) 400 kHz I2C Serial EEPROM - SOIJ-8 | 7630 | BUY | |
| Microchip Technology | IC EEPROM 64K I2C 400KHZ 8DIP | 20000 | BUY | |
| Microchip Technology | EEPROM 8kx8 - 2.5V | 7500 | BUY | |
| Microchip Technology | EEPROM 8kx8 - 2.5V | 5000 | RFQ | |
| Abracon LLC | CRYSTAL 28.63636MHZ 12PF SMD | 36200 | BUY | |
| Microchip Technology | MICROCHIP - 24LC64T-I/MC - SERIAL EEPROM, 64KBIT, 400KHZ, DFN-8 | 30074 | BUY | |
| Microchip Technology | IC EEPROM 64K I2C 400KHZ 8SOIJ | 20000 | RFQ | |
| Microchip Technology | EEPROM SERIAL 64K, 24LC64, SOIC8 | 700 | RFQ |
Load more


Product
Brand
Articles
Tools























