Analog Devices Inc. EVAL-ADXL355ZEVAL BOARD FOR ADXL355
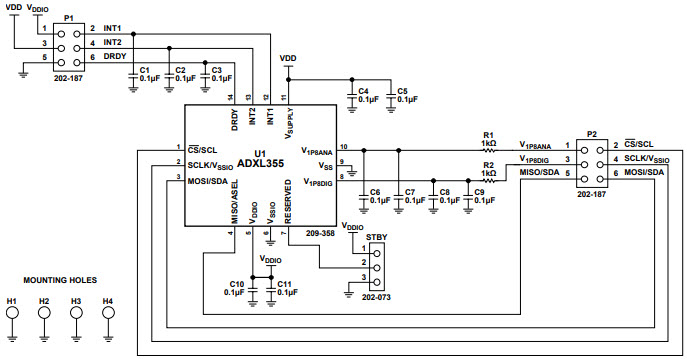
The Analog Devices EVAL-ADXL355Z Evaluation Board is designed to evaluate the performance of the ADXL355 Low Noise, Low Drift, Low Power, 3-Axis MEMS Accelerometer. This board is ideal for military and aerospace applications, as it is designed to meet the stringent requirements of these industries. The board features a 3-axis MEMS accelerometer, a low noise amplifier, a low drift amplifier, and a low power amplifier. It also includes a temperature sensor, a voltage regulator, and a power supply. The board is designed to provide accurate and reliable measurements of acceleration, tilt, and vibration in a wide range of environments. The board is also designed to be easy to use and configure, making it an ideal choice for evaluating the performance of the ADXL355 accelerometer.
- TypeParameter
- Lifecycle StatusPRODUCTION (Last Updated: 2 weeks ago)
- Factory Lead Time8 Weeks
- Number of Pins0
- PackagingBox
- Part StatusActive
- Moisture Sensitivity Level (MSL)1 (Unlimited)
- Voltage - Supply2.25V~3.6V
- Base Part NumberADXL355
- InterfaceI2C, SPI
- Utilized IC / PartADXL355
- Supplied ContentsBoard(s)
- Sensor TypeAccelerometer, 3 Axis
- Sensing Range±2g, 4g, 8g
- RoHS StatusROHS3 Compliant
- Lead FreeContains Lead
| Part Number | Manufacturer | Description | Stock | RFQ |
|---|---|---|---|---|
| Analog Devices Inc. | ACCELEROMETER 2-4-8G DIGTL 14QFN | 8000 | RFQ | |
| Analog Devices Inc. | ACCELEROMETER 2-4-8G DIGTL 14QFN | 15 | RFQ | |
| Analog Devices Inc. | ACCELEROMETER 2-4-8G DIGTL 14QFN | 1 | RFQ |


Product
Brand
Articles
Tools














