Analog Devices Inc. EVAL-ADXL362ZBOARD EVALUATION FOR ADXL362
Description
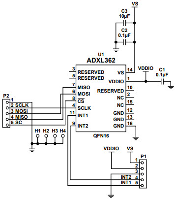
The Analog Devices EVAL-ADXL362Z is an evaluation board based on the ADXL362, a military and aerospace grade, ultralow power, digital accelerometer. This board is capable of measuring acceleration in three ranges: ±2 g, ±4 g, and ±8 g. It features a low power consumption of only 2.2 μA in measurement mode and 0.1 μA in standby mode. The board also includes a temperature sensor, a low-noise amplifier, and a voltage regulator. It is designed to be used in a wide range of applications, including industrial, automotive, and consumer electronics. The board is also RoHS compliant and is suitable for use in harsh environments.
Specifications
Analog Devices Inc. technical specifications, attributes, parameters and parts with similar specifications to Analog Devices Inc. .
- TypeParameter
- Lifecycle StatusPRODUCTION (Last Updated: 4 weeks ago)
- Factory Lead Time8 Weeks
- Number of Pins0
- PackagingBulk
- Part StatusActive
- Moisture Sensitivity Level (MSL)1 (Unlimited)
- Max Operating Temperature85°C
- Min Operating Temperature-40°C
- Voltage - Supply1.6V~3.5V
- Base Part NumberADXL362
- Operating Supply Voltage3.3V
- InterfaceSPI
- Utilized IC / PartADXL362
- Supplied ContentsBoard(s)
- Evaluation KitYes
- Sensor TypeAccelerometer, 3 Axis
- Sensitivity1mg/LSB, 2mg/LSB, 4mg/LSB
- EmbeddedNo
- Sensing Range±2g, 4g, 8g
- REACH SVHCNo SVHC
- RoHS StatusROHS3 Compliant
- Lead FreeContains Lead
0 Similar Products Remaining
Technical Documents
Associated Products
| Part Number | Manufacturer | Description | Stock | RFQ |
|---|---|---|---|---|
| Analog Devices Inc. | ACCELEROMETER 2-8G SPI 16LGA | 1390 | RFQ | |
| Analog Devices Inc. | ACCELEROMETER 2-8G SPI 16LGA | 7 | BUY | |
| Analog Devices Inc. | ACCELEROMETER 2-8G SPI 16LGA | 5 | RFQ | |
| Analog Devices Inc. | ACCELEROMETER 2-8G SPI 16LGA | 34780 | RFQ | |
| Analog Devices Inc. | ACCELEROMETER 2-8G SPI 16LGA | 44 | BUY |


Product
Brand
Articles
Tools















