Diodes Incorporated ZXCD50STEVALBOARD EVAL STEREO ANALOG CLASS D
Description
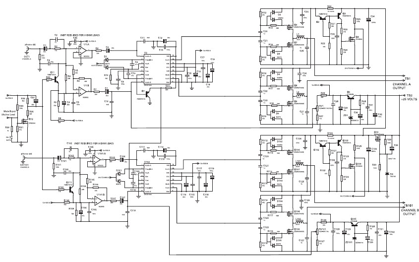
The Diodes Incorporated ZXCD50STEVAL-STEVAL Evaluation Board is a versatile and powerful audio amplifier designed to provide high-quality sound for a variety of applications. The board is based on the ZXCD1000 50W/4-ohm Class-D Audio Amplifier and features a wide range of features, including a low-noise pre-amplifier, a high-efficiency power amplifier, and a low-distortion output stage. The board also includes a variety of protection features, such as over-current, over-voltage, and thermal protection. The board is designed to be easy to use and provides a great platform for audio experimentation and development.
Specifications
Diodes Incorporated technical specifications, attributes, parameters and parts with similar specifications to Diodes Incorporated .
- TypeParameter
- SeriesAcoustar™
- Part StatusObsolete
- Moisture Sensitivity Level (MSL)1 (Unlimited)
- Max Operating Temperature70°C
- Min Operating Temperature-40°C
- Voltage - Supply13V~25V
- Output Type2-Channel (Stereo)
- Amplifier TypeClass D
- Utilized IC / PartZXCD1000
- Supplied ContentsBoard(s)
- Evaluation KitYes
- Max Output Power50W
- Board TypeFully Populated
- Max Output Power x Channels @ Load50W x 2 @ 4Ohm
- RoHS StatusRoHS Compliant
- Lead FreeContains Lead
0 Similar Products Remaining
Technical Documents
Associated Products
| Part Number | Manufacturer | Description | Stock | RFQ |
|---|---|---|---|---|
| Analog Devices Inc. | IC, 4-QUADRANT ANALOG MULTIPLIER, 8-SOIC - More Details | 15 | RFQ | |
| Analog Devices Inc. | Analog Multiplier 4-Bit 500MHz 8-Pin SOIC N Tube | 354 | BUY | |
| Analog Devices Inc. | IC MULTIPLIER 4-QUADRANT 8-CDIP | 5 | RFQ | |
| Analog Devices Inc. | Multipliers / Dividers IC 500 MHz Four-Quadrant | 2207 | BUY | |
| Analog Devices Inc. | IC MULTIPLIER QUADRANT 8DIP | 1797 | BUY | |
| Analog Devices Inc. | Analog Multiplier 4-Bit 500MHz 8-Pin SOIC N T/R | 100 | BUY | |
| Analog Devices Inc. | Analog Multiplier 4-Bit 500MHz 8-Pin SOIC N T/R | 100 | BUY | |
| Analog Devices Inc. | Analog Multiplier 4-Bit 500MHz 8-Pin SOIC N T/R | 5500 | BUY |


Product
Brand
Articles
Tools














