Infineon Technologies IRAUDAMP16BOARD EVAL FOR IR4302
Description
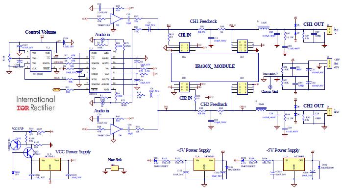
The Infineon Technologies AG IRAUDAMP16-IRAUDAMP16 is a 70W, 4-Ohms x 2-Ch Class-D Audio Power Amplifier, using the IR4302, Audio Power Amplifier IC. This amplifier is designed to deliver high-quality audio performance with low distortion and low noise. It features a wide range of input and output voltage levels, allowing it to be used in a variety of applications. The amplifier also has a high efficiency rating, making it an ideal choice for applications where power consumption is a concern. The IRAUDAMP16-IRAUDAMP16 is a reliable and cost-effective solution for audio amplification.
Specifications
Infineon Technologies technical specifications, attributes, parameters and parts with similar specifications to Infineon Technologies .
- TypeParameter
- MountBox
- PackagingBox
- Published2012
- Part StatusActive
- Moisture Sensitivity Level (MSL)1 (Unlimited)
- Voltage - Supply±13V~23V
- Output Type2-Channel (Stereo)
- Operating Supply Voltage23V
- Operating Supply Current80mA
- Amplifier TypeClass D
- Utilized IC / PartIR4302
- Supplied ContentsBoard(s)
- Evaluation KitYes
- Max Output Power70W
- Board TypeFully Populated
- Max Output Power x Channels @ Load70W x 2 @ 4Ohm
- RoHS StatusROHS3 Compliant
- Lead FreeLead Free
0 Similar Products Remaining
Technical Documents
Associated Products
| Part Number | Manufacturer | Description | Stock | RFQ |
|---|---|---|---|---|
| Texas Instruments | IC INVERTER SCHMITT 6CH 14SOIC | 5550 | BUY | |
| Texas Instruments | Hex Schmitt-Trigger Inverters 14-SOIC -40 to 85 | 20000 | BUY |


Product
Brand
Articles
Tools


















