Infineon Technologies IRAUDAMP6BOARD EVAL FOR IRS20957S
Description
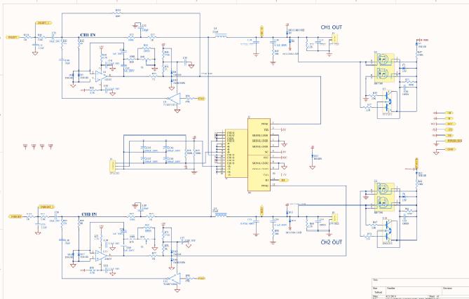
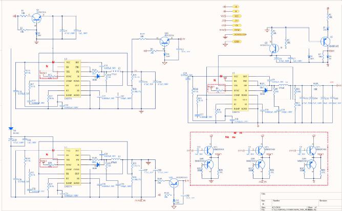
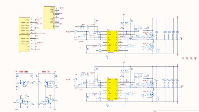
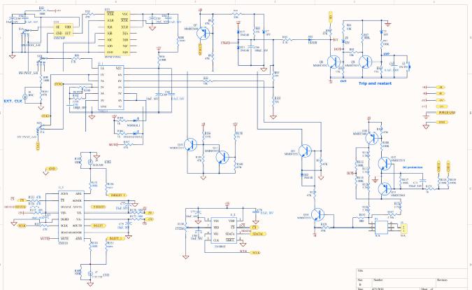
The Infineon Technologies AG IRAUDAMP6 is a two-channel, 250 W (8 Ohms) half-bridge Class-D audio power amplifier. It is designed to deliver high-quality audio performance with low distortion and low noise. The amplifier utilizes the IRS20957S and IRF6785 integrated circuits to provide a high-efficiency, low-power solution for audio applications. The amplifier features a wide range of input and output voltage ranges, allowing it to be used in a variety of applications. It also features a low-noise, low-distortion design, making it ideal for high-fidelity audio applications. The IRAUDAMP6 is a great choice for audio systems that require high-quality sound reproduction.
Specifications
Infineon Technologies technical specifications, attributes, parameters and parts with similar specifications to Infineon Technologies .
- TypeParameter
- PackagingBox
- Published2009
- Part StatusActive
- Moisture Sensitivity Level (MSL)1 (Unlimited)
- Resistance8Ohm
- Voltage - Supply±38V~75V
- Output Type2-Channel (Stereo)
- Operating Supply Voltage73.5V
- Operating Supply Current85mA
- Output Power500W
- Amplifier TypeClass D
- Utilized IC / PartIRF6785, IRS20957S
- Supplied ContentsBoard(s)
- Evaluation KitYes
- Max Output Power410W
- Board TypeFully Populated
- Max Output Power x Channels @ Load410W x 2 @ 8Ohm
- RoHS StatusROHS3 Compliant
0 Similar Products Remaining
Technical Documents
Associated Products
| Part Number | Manufacturer | Description | Stock | RFQ |
|---|---|---|---|---|
| Analog Devices Inc. | OP Amp Single GP ±18V 8-Pin SOIC N T/R | 2000 | RFQ | |
| Infineon Technologies | MOSFET 2N-CH 80V 3.6A 8-SOIC | 3 | RFQ | |
| Analog Devices Inc. | ANALOG DEVICES AD825ARZOperational Amplifier, Single, 41 MHz, 1 Amplifier, 140 V/s,5V to15V, SOIC, 8 Pins | 10 | RFQ | |
| Analog Devices Inc. | Precision Amplifiers General Purpose High Speed JFET | 2400 | RFQ | |
| Texas Instruments | IC INVERTER SCHMITT 6CH 14SOIC | 5550 | BUY | |
| Texas Instruments | IC REG BUCK ADJ 500MA 16TSSOP | 1 | RFQ | |
| Texas Instruments | Hex Schmitt-Trigger Inverters 14-SOIC -40 to 85 | 20000 | BUY | |
| Texas Instruments | IC COUNTER BINARY 8BIT 14TSSOP | 1411 | RFQ |


Product
Brand
Articles
Tools

























