Infineon Technologies IRAUDAMP9BOARD EVAL FOR IRS2092S
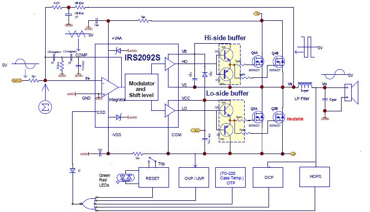
The Infineon Technologies AG IRAUDAMP9 is a single channel 1700 W (2 ohm) half-bridge Class-D audio power amplifier. It is designed to deliver high-quality audio performance with low distortion and low noise. The amplifier utilizes the IRS2092S and IRFB4227 to provide a high-efficiency, low-cost solution for audio applications. The amplifier features a wide range of features including adjustable gain, adjustable low-pass filter, adjustable high-pass filter, adjustable soft-start, and adjustable current limit. The amplifier is capable of driving a wide range of speaker loads, including 2 ohm, 4 ohm, 8 ohm, and 16 ohm. The amplifier is also capable of driving a wide range of speaker types, including full-range, subwoofer, and mid-range. The amplifier is designed to be used in a variety of applications, including home theater systems, car audio systems, and professional audio systems.
- TypeParameter
- PackagingBox
- Published2007
- Part StatusActive
- Moisture Sensitivity Level (MSL)1 (Unlimited)
- Resistance2Ohm
- Voltage - Supply±48V~80V
- Output Type1-Channel (Mono)
- Amplifier TypeClass D
- Utilized IC / PartIRFB4227, IRS2092S
- Supplied ContentsBoard(s)
- Evaluation KitYes
- Max Output Power1.7kW
- Board TypeFully Populated
- Max Output Power x Channels @ Load1.7kW x 1 @ 2Ohm
- RoHS StatusROHS3 Compliant
| Part Number | Manufacturer | Description | Stock | RFQ |
|---|---|---|---|---|
| Texas Instruments | IC DUAL 4-BIT BINARY CTR 14TSSOP | 1 | RFQ | |
| Texas Instruments | IC COUNTER BINARY 8BIT 14TSSOP | 1411 | RFQ | |
| Texas Instruments | IC INVERTER SCHMITT 6CH 14SOIC | 5550 | BUY | |
| Infineon Technologies | IC AMP AUDIO 500W MONO D 16SOIC | 0 | RFQ | |
| Texas Instruments | IC REG BUCK ADJ 500MA 16TSSOP | 1 | RFQ | |
| Texas Instruments | Hex Schmitt-Trigger Inverters 14-SOIC -40 to 85 | 20000 | BUY |


Product
Brand
Articles
Tools




























