Adafruit Industries LLC 1788Adafruit Music Maker Arduino MP3 Shield w/ 3W Stereo Amp
Description
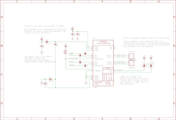
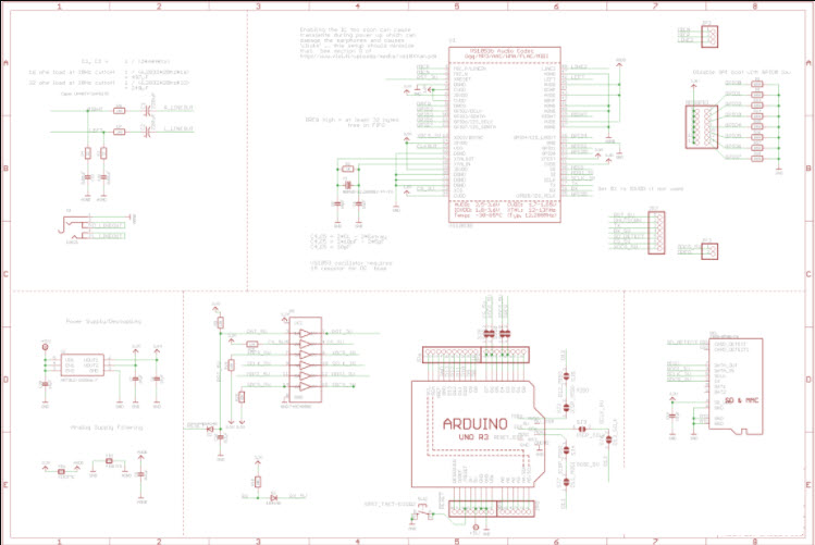
Adafruit Industries 1788-1788 is a Music Maker MP3 Shield for Arduino w/3W Stereo Amp - v1.0. This consumer electronics product is designed to provide an easy way to add music and sound effects to your Arduino projects. The shield features a 3W stereo amplifier, a microSD card slot, and a 3.5mm audio jack. It also includes a library of functions for playing MP3 and WAV files, as well as controlling the volume and playback speed. The shield is compatible with Arduino Uno, Mega, and Leonardo boards. With this product, you can easily create your own music and sound effects for your projects.
Specifications
Adafruit Industries LLC technical specifications, attributes, parameters and parts with similar specifications to Adafruit Industries LLC .
- TypeParameter
- Part StatusActive
- Moisture Sensitivity Level (MSL)1 (Unlimited)
- TypeAudio
- FunctionMusic Maker 3W
- Utilized IC / PartVS1053B
- Evaluation KitYes
- ContentsBoard(s)
- PlatformArduino
- RoHS StatusROHS3 Compliant
0 Similar Products Remaining
Technical Documents
Associated Products
| Part Number | Manufacturer | Description | Stock | RFQ |
|---|---|---|---|---|
| Analog Devices | RF Amp Single DIFF Amp 5.5V 10-Pin MSOP T/R | 0 | RFQ | |
| Analog Devices Inc. | ANALOG DEVICES - AD8351ARMZ - Amplificateur RF, gain de 26 dB, 10 MHz à 2,2 GHz, 3 V à 5,5 V, 320 mW, MSOP-10 | 9 | RFQ | |
| Texas Instruments | IC FF D-TYPE DUAL 8BIT 48TSSOP | 2789 | BUY | |
| Analog Devices Inc. | RF Amp Chip Single GP 5.5V 10-Pin MSOP T/R | 4 | BUY |


Product
Brand
Articles
Tools






















