Infineon Technologies IRAUDAMP5BOARD DEMO IRS2092S/IRF6645
Description
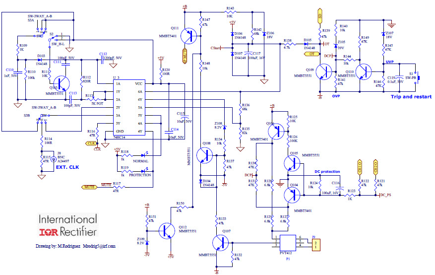
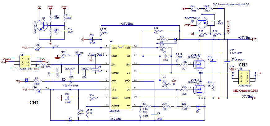
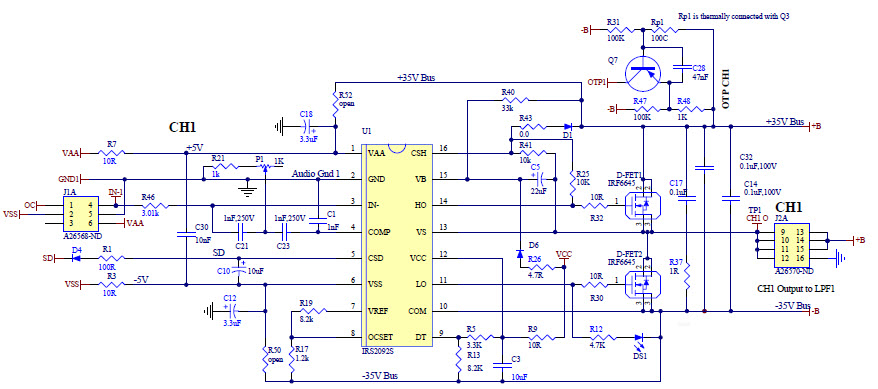
The Infineon Technologies AG IRAUDAMP5 is a 120W, 2-Channel, Class-D Audio Power Amplifier for AV Receiver and Audio System. It is designed to deliver high-quality audio performance with low distortion and low noise. It features a high efficiency of up to 90%, low EMI, and low THD+N. The amplifier is protected against short-circuit, over-temperature, and over-current. It also has a wide supply voltage range of 8V to 24V and a wide temperature range of -40°C to +85°C. The IRAUDAMP5 is ideal for use in home theater systems, car audio systems, and other audio applications.
Specifications
Infineon Technologies technical specifications, attributes, parameters and parts with similar specifications to Infineon Technologies .
- TypeParameter
- Package / Case120
- PackagingBox
- Published2011
- Part StatusActive
- Moisture Sensitivity Level (MSL)1 (Unlimited)
- Voltage - Supply±25V~35V
- Output Type2-Channel (Stereo)
- Operating Supply Voltage35V
- Operating Supply Current100mA
- Amplifier TypeClass D
- Utilized IC / PartIRF6645, IRS2092
- Supplied ContentsBoard(s)
- Evaluation KitYes
- Max Output Power170W
- Board TypeFully Populated
- Max Output Power x Channels @ Load170W x 2 @ 4Ohm
- REACH SVHCNo SVHC
- Radiation HardeningNo
- RoHS StatusROHS3 Compliant
- Lead FreeLead Free
0 Similar Products Remaining
Technical Documents
Associated Products
| Part Number | Manufacturer | Description | Stock | RFQ |
|---|---|---|---|---|
| Microchip Technology | MICROCHIP - 24LC025-I/ST - SERIAL EEPROM, 2KBIT, 400KHZ, TSSOP-8 | 25 | RFQ |


Product
Brand
Articles
Tools






















