Analog Devices Inc. SSM2317-MINI-EVALZBOARD EVAL MINI SSM2317
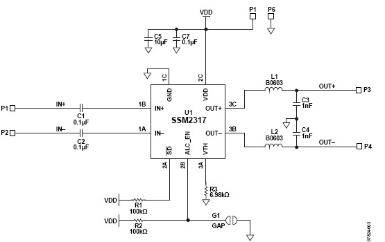
The Analog Devices SSM2317-MINI-EVALZ is a 1.4W, 1-Channel, Class-D Audio Power Amplifier designed for use in portable consumer electronics. It is a highly efficient, low-power amplifier that is capable of delivering high-quality audio performance in a small form factor. It features a low-noise, low-distortion design that is optimized for low-power applications. The SSM2317-MINI-EVALZ is ideal for use in portable consumer electronics such as smartphones, tablets, and other portable audio devices. It is also suitable for use in automotive audio systems, home theater systems, and other audio applications. The SSM2317-MINI-EVALZ is a reliable and cost-effective solution for delivering high-quality audio performance in a wide range of consumer electronics applications.
- TypeParameter
- PackagingBox
- Part StatusObsolete
- Moisture Sensitivity Level (MSL)1 (Unlimited)
- Voltage - Supply2.5V~5.5V
- Base Part NumberSSM2317
- Output Type1-Channel (Mono)
- Amplifier TypeClass D
- Utilized IC / PartSSM2317
- Supplied ContentsBoard(s)
- Evaluation KitYes
- Max Output Power3.89W
- Board TypeFully Populated
- Max Output Power x Channels @ Load3.89W x 1 @ 3Ohm
- RoHS StatusROHS3 Compliant


Product
Brand
Articles
Tools













