FTDI VM800B43A-PLFTDI VM800B43A-PLDEV MODULE, FT800 EVE WITH 4.3" DISPLAY
Description
The FTDI Chip VM800B43A-PL, VM800B43A-PL, FT800 Basic Development Module is a consumer electronics adapter board that supports 3.3/5V MCUs. It comes with a 4.3 inch TFT LCD with a display and pearl bezel enclosure. This module is designed to help developers create and test applications for embedded systems. It features a USB-to-serial interface, an FTDI FT800 graphics controller, and a 4.3 inch TFT LCD with a display and pearl bezel enclosure. The module also includes a power supply, a USB cable, and a set of development tools. This module is ideal for creating and testing applications for embedded systems, consumer electronics, and other applications.
Specifications
FTDI technical specifications, attributes, parameters and parts with similar specifications to FTDI .
- TypeParameter
- Package / CaseModule
- Operating Supply Voltage5V
- InterfaceSPI, USB
- TouchscreenResistive
- Backlight TypeLED
- Resolution (height)272 pixel
- Resolution (width)480 pixel
- Diagonal Size4.3 in
- FeaturesI2C
- REACH SVHCNo SVHC
- RoHS StatusRoHS Compliant
0 Similar Products Remaining
Associated Products
| Part Number | Manufacturer | Description | Stock | RFQ |
|---|---|---|---|---|
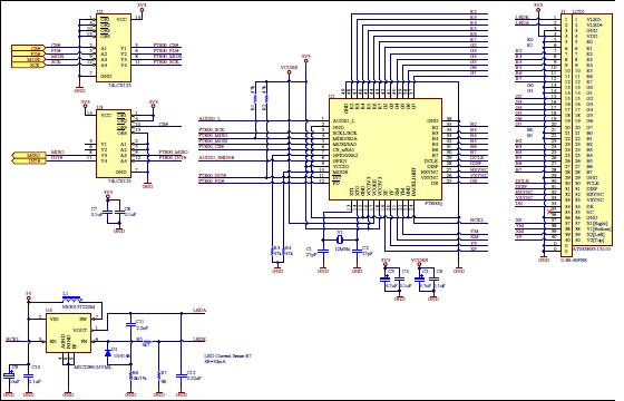
| Texas Instruments | IC BUF NON-INVERT 5.5V SOT23-5 | 99881 | RFQ | |
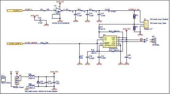
| Texas Instruments | IC AMP AUDIO PWR 1.25W AB 8MSOP | 31092 | RFQ | |
| Texas Instruments | Audio Amp Speaker 1-CH Mono 1.25W Class-AB 8-Pin HVSSOP EP Tube | 577 | BUY | |
| Microchip Technology | IC LED Driver DC DC Regulator Analog, PWM Dimming 750mA (Switch) Backlight 8-MLF (2x2) | 4776 | BUY | |
| ON Semiconductor | ON SEMICONDUCTOR - 74LCX125MTC - Buffer, 74LCX125, 2 V to 3.6 V, TSSOP-14 | 2256 | RFQ | |
| ON Semiconductor | IC BUFFER QUAD LV N-INV 14DQFN | 50 | BUY | |
| Texas Instruments | TEXAS INSTRUMENTS - TPA6205A1DGN - IC, AUDIO AMP, CLASSAB, 8MSOP | 1 | BUY | |
| Texas Instruments | IC AMP CLASS AB MONO 1.25W 8MSOP | 2731 | BUY | |
| Texas Instruments | Audio Amp Speaker 1-CH Mono 1.25W Class-AB 8-Pin VSON EP T/R | 6000 | RFQ |


Product
Brand
Articles
Tools




















