FTDI VM800P50A-PLFTDI VM800P50A-PLDEV BOARD, FT800 5" TFT LCD PEARL CASE
Description
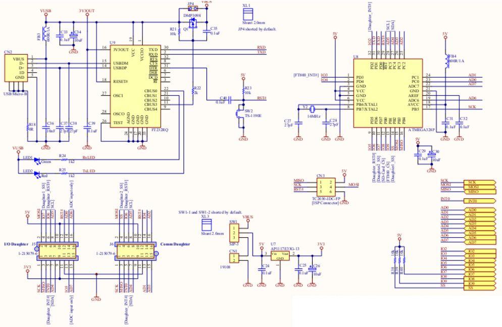
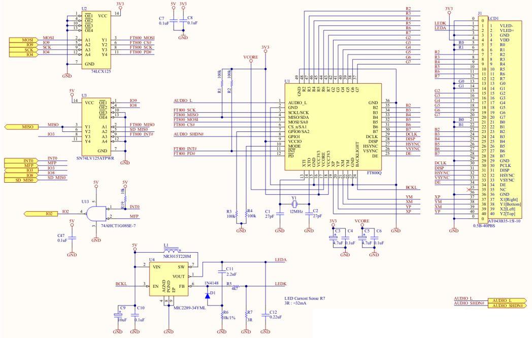
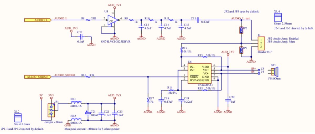
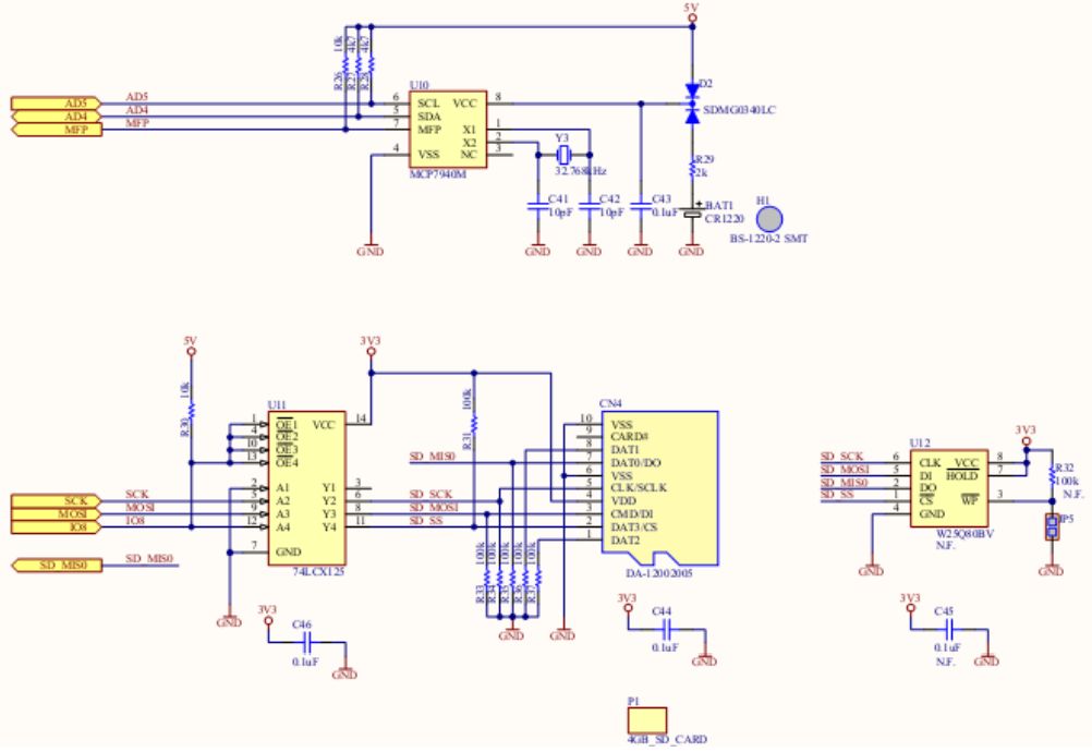
The FTDI Chip VM800P50A-PL VM800P Development Module is a powerful and versatile tool for developing applications for the FT800 Display System. It features an ATMEG328P of 5V/16MHz, a Micro-SD socket, a 5.0inch TFT LCD touch panel, and a pearl case. This module is ideal for medical and healthcare applications, as it provides a reliable and secure platform for developing and testing applications. The module also includes a range of features such as a USB port, a 3.3V regulator, and a 3.3V to 5V level shifter. With its robust design and reliable performance, the FTDI Chip VM800P50A-PL VM800P Development Module is an excellent choice for medical and healthcare applications.
Specifications
FTDI technical specifications, attributes, parameters and parts with similar specifications to FTDI .
- TypeParameter
- Operating Supply Voltage5V
- InterfaceUSB
- Evaluation KitYes
- TouchscreenResistive
- Backlight TypeLED
- Resolution (height)272 pixel
- Resolution (width)480 pixel
- Diagonal Size5 in
- REACH SVHCNo SVHC
- RoHS StatusRoHS Compliant
0 Similar Products Remaining
Associated Products
| Part Number | Manufacturer | Description | Stock | RFQ |
|---|---|---|---|---|
| Texas Instruments | IC AMP AUDIO PWR 1.25W AB 8MSOP | 31092 | RFQ | |
| Diodes Incorporated | DIODES INC. 74AHCT1G08SE-7 AND Gate, ACHT Family, 2 Input, 8 mA, 4.5V to 5.5V, SOT-353-5 | 700 | BUY | |
| Microchip Technology | MCU 8-Bit ATmega AVR RISC 32KB Flash 5V 32-Pin VQFN EP Tray | 1000 | RFQ | |
| Texas Instruments | IC BUS BUFF TRI-ST QUAD 14TSSOP | 1 | RFQ | |
| Texas Instruments | IC AMP CLASS AB MONO 1.25W 8MSOP | 2300 | BUY | |
| Texas Instruments | Audio Amp Speaker 1-CH Mono 1.25W Class-AB 8-Pin VSON EP T/R | 6000 | RFQ | |
| Microchip Technology | IC MCU 8BIT 32KB FLASH 32TQFP | 3000 | RFQ | |
| FTDI, Future Technology Devices International Ltd | IC USB FS SERIAL UART 32QFN | 5000 | RFQ | |
| Microchip Technology | MCU 8-bit AVR RISC 32KB Flash 2.5V/3.3V/5V T/R | 0 | RFQ |


Product
Brand
Articles
Tools
























