FTDI VM810C50A-DVM810C50A-D DEV BOARD, EVE MULTIMEDIA CONTROLLER
Description
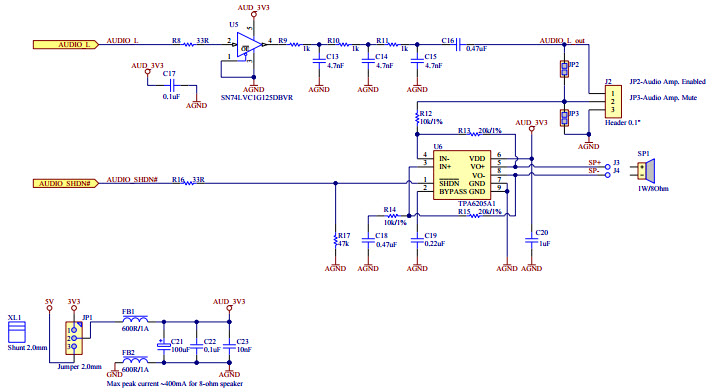
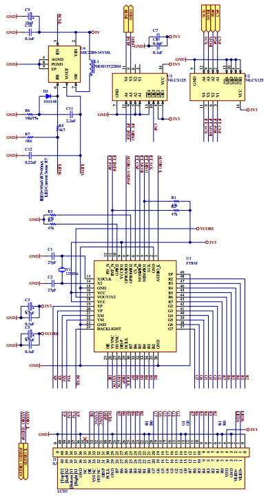
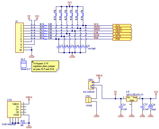
The FTDI Chip VM810C50A-D and VM810C50A-N are credit card size development modules that support 3.3/5V MCU Adapter Boards. They come with an FPC/FFC 40 LCD connector, but no display is provided. These modules are ideal for medical and healthcare applications, as they are small and easy to use. They are also designed to be reliable and durable, making them a great choice for any medical or healthcare application.
Specifications
FTDI technical specifications, attributes, parameters and parts with similar specifications to FTDI .
- TypeParameter
- Package / CaseModule
- InterfaceSPI
- TouchscreenResistive
- Backlight TypeLED
- Resolution (height)600 pixel
- Resolution (width)800 pixel
- REACH SVHCNo SVHC
- RoHS StatusRoHS Compliant
0 Similar Products Remaining
Technical Documents
Associated Products
| Part Number | Manufacturer | Description | Stock | RFQ |
|---|---|---|---|---|
| Texas Instruments | IC BUF NON-INVERT 5.5V SOT23-5 | 99881 | RFQ | |
| Texas Instruments | IC AMP AUDIO PWR 1.25W AB 8MSOP | 31092 | RFQ | |
| Texas Instruments | Audio Amp Speaker 1-CH Mono 1.25W Class-AB 8-Pin HVSSOP EP Tube | 516 | BUY | |
| ON Semiconductor | ON SEMICONDUCTOR - 74LCX125MTC - Buffer, 74LCX125, 2 V to 3.6 V, TSSOP-14 | 2256 | RFQ | |
| ON Semiconductor | IC BUFFER QUAD LV N-INV 14DQFN | 50 | BUY | |
| Texas Instruments | TEXAS INSTRUMENTS - TPA6205A1DGN - IC, AUDIO AMP, CLASSAB, 8MSOP | 1 | BUY | |
| Texas Instruments | IC AMP CLASS AB MONO 1.25W 8MSOP | 2300 | BUY | |
| Texas Instruments | Audio Amp Speaker 1-CH Mono 1.25W Class-AB 8-Pin VSON EP T/R | 6000 | RFQ |


Product
Brand
Articles
Tools


















