FTDI VM800C35A-NFTDI VM800C35A-NDEV BOARD, FT800 MULTIMEDIA CONTROLLER
Description
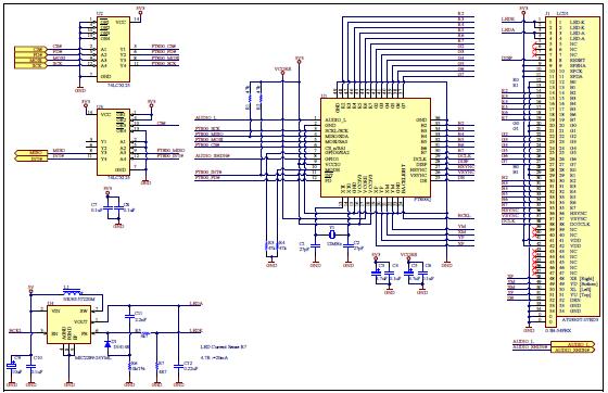
The FTDI Chip VM800C35A-N is a credit card-sized development module based on a 3.3/5V microcontroller adaptor card. It features a 3.5 inch LCD connector, but does not include a display. This module is ideal for consumer electronics applications, providing a convenient and cost-effective way to develop and test products. It is compatible with a wide range of microcontrollers, making it a versatile and powerful tool for any project.
Specifications
FTDI technical specifications, attributes, parameters and parts with similar specifications to FTDI .
- TypeParameter
- Package / CaseModule
- Operating Supply Voltage5V
- InterfaceSPI
- Evaluation KitYes
- FeaturesI2C
- REACH SVHCNo SVHC
- RoHS StatusRoHS Compliant
- Lead FreeLead Free
0 Similar Products Remaining
Associated Products
| Part Number | Manufacturer | Description | Stock | RFQ |
|---|---|---|---|---|
| Texas Instruments | IC BUF NON-INVERT 5.5V SOT23-5 | 99881 | RFQ | |
| Texas Instruments | IC AMP AUDIO PWR 1.25W AB 8MSOP | 31092 | RFQ | |
| Texas Instruments | Audio Amp Speaker 1-CH Mono 1.25W Class-AB 8-Pin HVSSOP EP Tube | 577 | BUY | |
| Microchip Technology | IC LED Driver DC DC Regulator Analog, PWM Dimming 750mA (Switch) Backlight 8-MLF (2x2) | 4776 | BUY | |
| ON Semiconductor | ON SEMICONDUCTOR - 74LCX125MTC - Buffer, 74LCX125, 2 V to 3.6 V, TSSOP-14 | 33000 | RFQ | |
| ON Semiconductor | IC BUFFER QUAD LV N-INV 14DQFN | 50 | BUY | |
| Texas Instruments | TEXAS INSTRUMENTS - TPA6205A1DGN - IC, AUDIO AMP, CLASSAB, 8MSOP | 1 | BUY | |
| Texas Instruments | IC AMP CLASS AB MONO 1.25W 8MSOP | 2731 | BUY | |
| Texas Instruments | Audio Amp Speaker 1-CH Mono 1.25W Class-AB 8-Pin VSON EP T/R | 6000 | RFQ |


Product
Brand
Articles
Tools














