FTDI VM800C43A-DFTDI VM800C43A-DFT800 EVE MODULE, 4.3IN TFT LCD DISPLAY
Description
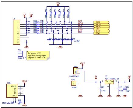
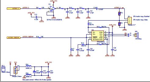
The FTDI Chip VM800C43A-D is a credit card-sized development module that is designed to provide a convenient platform for developing applications based on 3.3/5V microcontrollers. It features a 4.3 inch LCD touch display, consumer electronics, and a USB interface. The module is ideal for prototyping and testing applications that require a graphical user interface. It is also suitable for use in embedded systems, such as medical devices, automotive systems, and consumer electronics. The module is powered by the FTDI Chip FT800, which is a powerful graphics processor that supports a wide range of graphics and audio functions. The module also includes a USB interface for easy connection to a PC or laptop.
Specifications
FTDI technical specifications, attributes, parameters and parts with similar specifications to FTDI .
- TypeParameter
- Package / CaseModule
- Operating Supply Voltage5V
- InterfaceSPI
- TouchscreenResistive
- Backlight TypeLED
- Resolution (height)272 pixel
- Resolution (width)480 pixel
- Diagonal Size4.3 in
- RoHS StatusRoHS Compliant
- REACH SVHCNo SVHC
- Lead FreeLead Free
0 Similar Products Remaining
Associated Products
| Part Number | Manufacturer | Description | Stock | RFQ |
|---|---|---|---|---|
| Texas Instruments | IC BUF NON-INVERT 5.5V SOT23-5 | 99881 | RFQ | |
| Texas Instruments | IC AMP AUDIO PWR 1.25W AB 8MSOP | 31092 | RFQ | |
| Texas Instruments | Audio Amp Speaker 1-CH Mono 1.25W Class-AB 8-Pin HVSSOP EP Tube | 516 | BUY | |
| Microchip Technology | IC LED Driver DC DC Regulator Analog, PWM Dimming 750mA (Switch) Backlight 8-MLF (2x2) | 4776 | BUY | |
| ON Semiconductor | ON SEMICONDUCTOR - 74LCX125MTC - Buffer, 74LCX125, 2 V to 3.6 V, TSSOP-14 | 2256 | RFQ | |
| ON Semiconductor | IC BUFFER QUAD LV N-INV 14DQFN | 50 | BUY | |
| Texas Instruments | TEXAS INSTRUMENTS - TPA6205A1DGN - IC, AUDIO AMP, CLASSAB, 8MSOP | 1 | BUY | |
| Texas Instruments | IC AMP CLASS AB MONO 1.25W 8MSOP | 2300 | BUY | |
| Texas Instruments | Audio Amp Speaker 1-CH Mono 1.25W Class-AB 8-Pin VSON EP T/R | 6000 | RFQ |


Product
Brand
Articles
Tools






















