FTDI VM801P50A-PLVM801P50A-PL DEV MODULE, FT801 EVE WITH 5" DISPLAY
Description
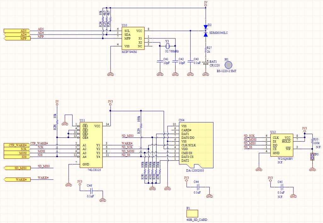
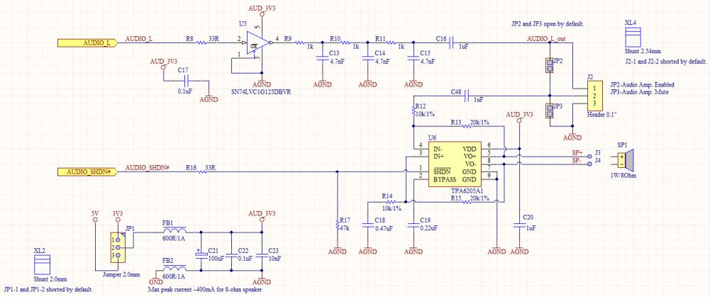
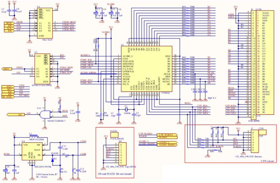
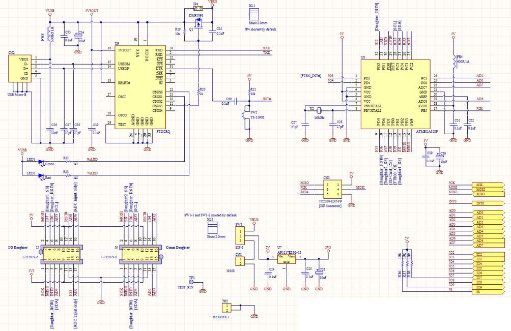
The FTDI Chip VM801P50A-PL is an embedded video engine plus development module for the FT801 Display System. It is powered by an ATMEG328P at 5V/16MHz and features a Micro-SD socket, 5.0 - 480x272 resolution TFT LCD with capacitive touch panel, and a pearl case. This module is ideal for medical and healthcare applications, providing a reliable and efficient solution for displaying and controlling data. The module is easy to use and configure, making it a great choice for any medical or healthcare application.
Specifications
FTDI technical specifications, attributes, parameters and parts with similar specifications to FTDI .
- TypeParameter
- Package / CaseModule
- Operating Supply Voltage5V
- InterfaceI2C, SPI, USB
- TouchscreenCapacitive
- Backlight TypeLED
- Resolution (height)272 pixel
- Resolution (width)480 pixel
- Diagonal Size5 in
- FeaturesI2C
- REACH SVHCNo SVHC
- RoHS StatusRoHS Compliant
- Lead FreeLead Free
0 Similar Products Remaining
Technical Documents
Associated Products
| Part Number | Manufacturer | Description | Stock | RFQ |
|---|---|---|---|---|
| Microchip Technology | IC RTC CLK/CALENDAR I2C 8-SOIC | 4613 | RFQ | |
| Texas Instruments | IC AMP AUDIO PWR 1.25W AB 8MSOP | 31092 | RFQ | |
| Microchip Technology | IC RTC CLK/CALENDAR I2C 8-TSSOP | 2500 | RFQ | |
| Microchip Technology | MICROCHIP - MCP7940M-I/MS - RTC, I2C, 64BYTES SRAM, 8MSOP | 4327 | RFQ | |
| ON Semiconductor | ON SEMICONDUCTOR - 74LCX125MTC - Buffer, 74LCX125, 2 V to 3.6 V, TSSOP-14 | 2256 | RFQ | |
| Microchip Technology | MICROCHIP - MCP7940M-I/ST - RTC, I2C, 64BYTES SRAM, 8TSSOP | 2450 | RFQ | |
| Texas Instruments | IC BUS BUFF TRI-ST QUAD 14TSSOP | 1 | RFQ | |
| Texas Instruments | TEXAS INSTRUMENTS - TPA6205A1DGN - IC, AUDIO AMP, CLASSAB, 8MSOP | 1 | BUY |


Product
Brand
Articles
Tools





















