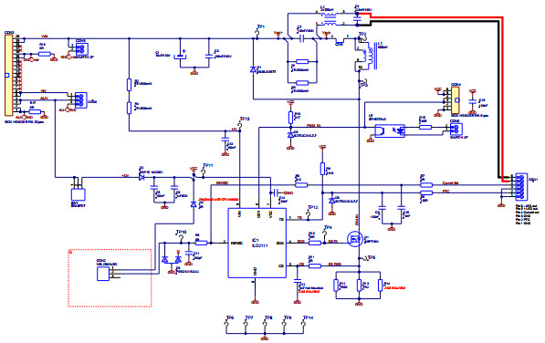
Infineon EVALLEDILD2111E1applications using floating buck topology. The ILD2111 evaluation board is designed to evaluate the performance and flexibility of the ILD2111. It supports an
The Infineon Technologies AG EVALLEDILD2111E1-E1 Demonstration System is a comprehensive evaluation platform for the ILD2111 Digital DC/DC Buck Controller. It is designed for lighting applications and provides a complete solution for evaluating the performance of the ILD2111. The system includes a power supply, a DC/DC buck converter, a user interface, and a graphical user interface (GUI). The user interface allows for easy configuration of the ILD2111, while the GUI provides a visual representation of the system's performance. The system also includes a comprehensive set of test and measurement tools, such as an oscilloscope, a power analyzer, and a current probe. The EVALLEDILD2111E1-E1 Demonstration System is an ideal platform for evaluating the performance of the ILD2111 Digital DC/DC Buck Controller in lighting applications.


Product
Brand
Articles
Tools








