Infineon Technologies IRAUDAMP17BOARD EVAL FOR IR4302
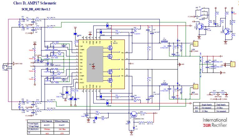
Infineon Technologies AG IRAUDAMP17-IRAUDAMP17 is a two-channel 100 W (4 Ohms) half-bridge Class-D audio power amplifier with a single power supply using the IR302 Audio Power Amplifier IC. This amplifier is designed to deliver high-quality audio performance with low distortion and low noise. It features a wide supply voltage range of 4.5V to 18V, allowing it to be used in a variety of applications. The amplifier also features a low quiescent current of only 1.2mA, making it highly efficient and cost-effective. Additionally, the amplifier is protected against short-circuit, over-temperature, and over-current conditions, ensuring reliable operation. The IRAUDAMP17-IRAUDAMP17 is an ideal solution for audio applications requiring high-power and low-distortion performance.
- TypeParameter
- Package / Case100
- PackagingBox
- Published2012
- Part StatusActive
- Moisture Sensitivity Level (MSL)1 (Unlimited)
- Voltage - Supply40V~52V
- Output Type2-Channel (Stereo)
- Operating Supply Voltage52V
- Operating Supply Current65mA
- Amplifier TypeClass D
- Utilized IC / PartIR4302
- Supplied ContentsBoard(s)
- Evaluation KitYes
- Max Output Power100W
- Board TypeFully Populated
- Max Output Power x Channels @ Load100W x 2 @ 4Ohm
- REACH SVHCNo SVHC
- RoHS StatusROHS3 Compliant
- Lead FreeLead Free
| Part Number | Manufacturer | Description | Stock | RFQ |
|---|---|---|---|---|
| Microchip Technology | LED DRVR 9V/12V/15V/18V/24V 8-Pin SOIC N | 6600 | BUY |


Product
Brand
Articles
Tools














