Infineon Technologies IRAUDAMP19EVAL BOARD FOR IR4301
Description
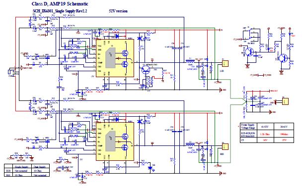
The Infineon Technologies AG IRAUDAMP19 is a two-channel 100W (4Ohms) half-bridge Class-D audio power amplifier with a single power supply. It is designed to deliver high-quality audio performance with low distortion and low noise. The amplifier is based on the IR4301 Audio Power Amplifier IC, which provides a high-efficiency, low-noise, and low-distortion solution for audio applications. The amplifier features a wide range of features, including adjustable gain, adjustable low-pass filter, and adjustable high-pass filter. It also has a built-in thermal protection circuit to protect the amplifier from overheating. The IRAUDAMP19 is ideal for use in home theater systems, car audio systems, and other audio applications.
Specifications
Infineon Technologies technical specifications, attributes, parameters and parts with similar specifications to Infineon Technologies .
- TypeParameter
- Factory Lead Time25 Weeks
- Package / Case100
- PackagingBox
- SeriesPowIRaudio™
- Published2000
- Part StatusActive
- Moisture Sensitivity Level (MSL)1 (Unlimited)
- Max Operating Temperature100°C
- Min Operating Temperature-40°C
- Voltage - Supply41V~52V
- Output Type2-Channel (Stereo)
- Operating Supply Voltage52V
- Operating Supply Current57mA
- Output Power200W
- Amplifier TypeClass D
- Utilized IC / PartIR4301
- Supplied ContentsBoard(s)
- Evaluation KitYes
- Max Output Power100W
- Board TypeFully Populated
- Max Output Power x Channels @ Load100W x 2 @ 4Ohm
- RoHS StatusROHS3 Compliant
- Lead FreeLead Free
0 Similar Products Remaining
Technical Documents


Product
Brand
Articles
Tools















