Infineon Technologies IRAUDAMP22EVAL BOARD FOR IR4322
Description
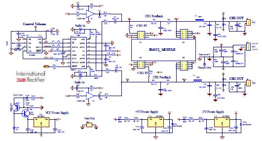
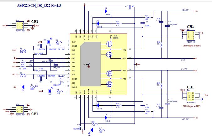
The Infineon Technologies AG IRAUDAMP22-IRAUDAMP22 is a 2-channel, 50W (2-Ohms) half-bridge class-D audio power amplifier using the IR4322. This amplifier is designed to deliver high-quality audio performance with low distortion and low power consumption. It features a wide range of input and output voltage ranges, allowing it to be used in a variety of applications. The amplifier also features a low-noise design, making it ideal for use in home theater systems and other audio applications. The amplifier is also protected against short-circuits, over-voltage, and over-temperature conditions, ensuring reliable operation.
Specifications
Infineon Technologies technical specifications, attributes, parameters and parts with similar specifications to Infineon Technologies .
- TypeParameter
- MountBox
- PackagingBox
- SeriesPowIRaudio™
- Published2012
- Part StatusActive
- Moisture Sensitivity Level (MSL)1 (Unlimited)
- Max Operating Temperature100°C
- Min Operating Temperature-40°C
- Voltage - Supply±12V~13.5V
- Output Type2-Channel (Stereo)
- Operating Supply Voltage19V
- Operating Supply Current65mA
- Output Power50W
- Amplifier TypeClass D
- Utilized IC / PartIR4322
- Supplied ContentsBoard(s)
- Evaluation KitYes
- Max Output Power80W
- Board TypeFully Populated
- Max Output Power x Channels @ Load80W x 2 @ 4Ohm
- RoHS StatusROHS3 Compliant
- Lead FreeLead Free
0 Similar Products Remaining
Technical Documents
Associated Products
| Part Number | Manufacturer | Description | Stock | RFQ |
|---|---|---|---|---|
| Infineon Technologies | IC AUDIO AMP STEREO 44QFN | 0 | RFQ | |
| Texas Instruments | IC INVERTER SCHMITT 6CH 14SOIC | 11343 | RFQ | |
| Texas Instruments | Hex Schmitt-Trigger Inverters 14-SOIC -40 to 85 | 0 | RFQ |


Product
Brand
Articles
Tools



















