Linear Technology/Analog Devices DC1106ABOARD DEMO FOR LT3570EUF
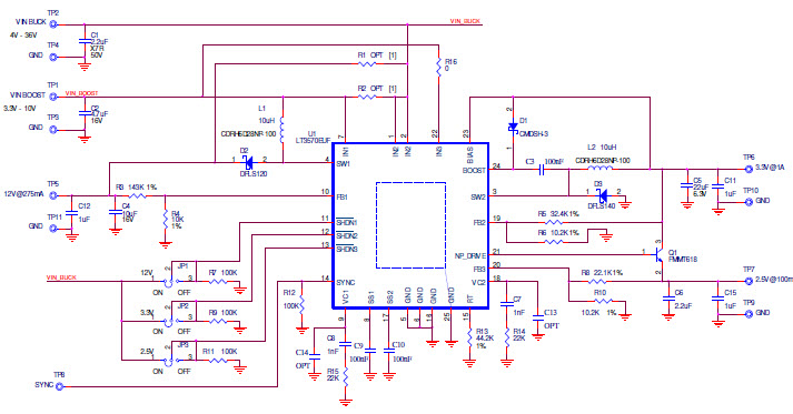
The Analog Devices DC1106A-A LT3570 Demo Board is a versatile platform for evaluating the performance of the LT3570 1.5A Buck Converter, 1.5A Boost Converter, and LDO Controller. This board is designed for automotive and transportation applications, and features a wide input voltage range of 4.5V to 36V, adjustable output voltage, and a wide range of operating frequencies. The board also includes a variety of protection features, such as over-voltage, over-current, and short-circuit protection. The board is also capable of operating in both continuous and discontinuous conduction modes, allowing for efficient operation in a variety of applications. The board also includes a graphical user interface for easy configuration and monitoring of the board's performance.
- TypeParameter
- Lifecycle StatusPRODUCTION (Last Updated: 1 month ago)
- Factory Lead Time8 Weeks
- Number of Pins0
- Part StatusActive
- Moisture Sensitivity Level (MSL)1 (Unlimited)
- Voltage - Output2.5V 3.3V 12V
- Frequency - Switching500kHz
- Utilized IC / PartLT3570
- Supplied ContentsBoard(s)
- Board TypeFully Populated
- Main PurposeDC/DC, Step Up or Down with LDO
- Outputs and Type3, Non-Isolated
- Regulator TopologyBoost, Buck
- RoHS StatusROHS3 Compliant


Product
Brand
Articles
Tools







