Linear Technology/Analog Devices DC459ALT1946EMS8 LT1946AEMS8E - 12VOUT
Description
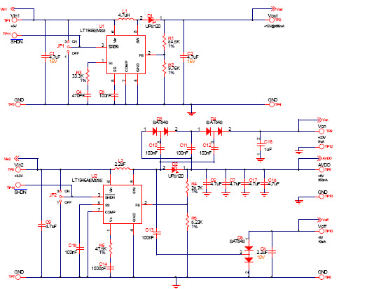
The Analog Devices DC459A-A, LT1946EMS8 LT1946AEMS8E Demo Board is a 12Vout Boost Converter with +5Vin and +12Vout/400mA. It is designed to provide triple output TFT LCD Bias Supply, Communications and Telecom Power Supply. It features a wide input voltage range of 4.5V to 28V, and a high efficiency of up to 95%. It also has a low quiescent current of only 1.5mA, and a low output ripple of less than 10mV. The board is also equipped with a wide range of protection features, including over-voltage, over-current, and short-circuit protection. It is ideal for applications such as industrial, automotive, and consumer electronics.
Specifications
Linear Technology/Analog Devices technical specifications, attributes, parameters and parts with similar specifications to Linear Technology/Analog Devices .
- TypeParameter
- Factory Lead Time8 Weeks
- Voltage-Input3.3V 5V
- Part StatusActive
- Moisture Sensitivity Level (MSL)1 (Unlimited)
- Current - Output400mA 350mA 10mA 5mA
- Voltage - Output8V 12V 23V -8V
- Utilized IC / PartLT1946, LT1946A
- Supplied ContentsBoard(s)
- Board TypeFully Populated
- Main PurposeDC/DC, Step Up
- Outputs and Type4, Non-Isolated
- Regulator TopologyBoost, Buck
- RoHS StatusROHS3 Compliant
0 Similar Products Remaining
Technical Documents
Associated Products
| Part Number | Manufacturer | Description | Stock | RFQ |
|---|---|---|---|---|
| Analog Devices / Linear Technology | 13111 | RFQ | ||
| Analog Devices / Linear Technology | 0 | RFQ |


Product
Brand
Articles
Tools






