Linear Technology/Analog Devices DC1587ABOARD DEMO FOR LTC3105EDD
Description
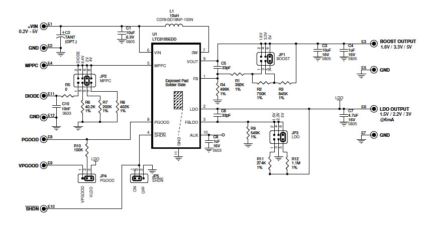
The Analog Devices DC1587A-A, LTC3105EDD Demo Board is a consumer electronics device that provides a step-up DC/DC converter with maximum power point control and a 250mV start-up. It is designed to provide a reliable and efficient power source for a variety of consumer electronics applications. The board features a wide input voltage range of 2.7V to 5.5V, and can output up to 5V at 1A. It also features a low quiescent current of only 10µA, and a high efficiency of up to 95%. The board is also equipped with a wide range of protection features, including over-voltage, over-current, and short-circuit protection. The board is also RoHS compliant, making it an ideal choice for a variety of consumer electronics applications.
Specifications
Linear Technology/Analog Devices technical specifications, attributes, parameters and parts with similar specifications to Linear Technology/Analog Devices .
- TypeParameter
- Lifecycle StatusPRODUCTION (Last Updated: 3 weeks ago)
- Factory Lead Time8 Weeks
- Number of Pins0
- Published2010
- Part StatusActive
- Moisture Sensitivity Level (MSL)1 (Unlimited)
- Voltage - Output3V 5V
- Utilized IC / PartLTC3105
- Supplied ContentsBoard(s)
- Evaluation KitYes
- Board TypeFully Populated
- Main PurposeDC/DC, Step Up with LDO
- Outputs and Type2, Non-Isolated
- Regulator TopologyBoost
- RoHS StatusROHS3 Compliant
0 Similar Products Remaining
Technical Documents


Product
Brand
Articles
Tools







