Linear Technology/Analog Devices DC553ADEMO BRD FOR LTC3450EUD
Description
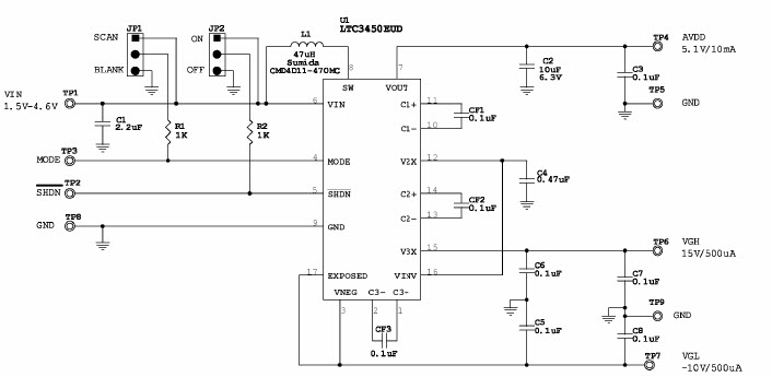
The Analog Devices DC553A-A, LTC3450EUD Demo Board is a triple output TFT-LCD supply designed for consumer electronics applications. It is capable of providing 5.1V/10mA, 15V/500uA, and -10V/500uA outputs from an input voltage range of 1.5V to 4.6V. The board is designed to demonstrate the capabilities of the LTC3450EUD, a high-efficiency, low-noise, low-dropout regulator. It is ideal for powering small displays, such as those found in mobile phones, tablets, and other consumer electronics.
Specifications
Linear Technology/Analog Devices technical specifications, attributes, parameters and parts with similar specifications to Linear Technology/Analog Devices .
- TypeParameter
- Lifecycle StatusPRODUCTION (Last Updated: 4 weeks ago)
- Factory Lead Time8 Weeks
- Number of Pins0
- Published2004
- Part StatusActive
- Moisture Sensitivity Level (MSL)1 (Unlimited)
- Base Part NumberLTC3450
- Voltage - Output5.1V 15V -10V
- Utilized IC / PartLTC3450EUD
- Supplied ContentsBoard(s)
- Board TypeFully Populated
- Main PurposeDC/DC, Step Up
- Outputs and Type3, Non-Isolated
- Regulator TopologyBoost
- RoHS StatusNon-RoHS Compliant
0 Similar Products Remaining
Technical Documents


Product
Brand
Articles
Tools





